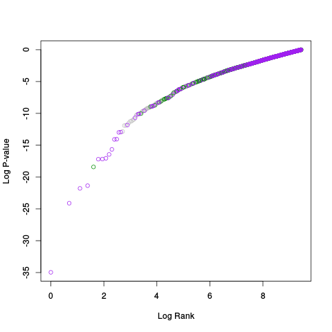
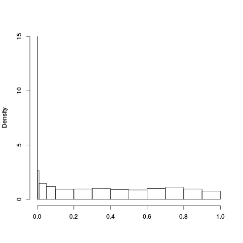
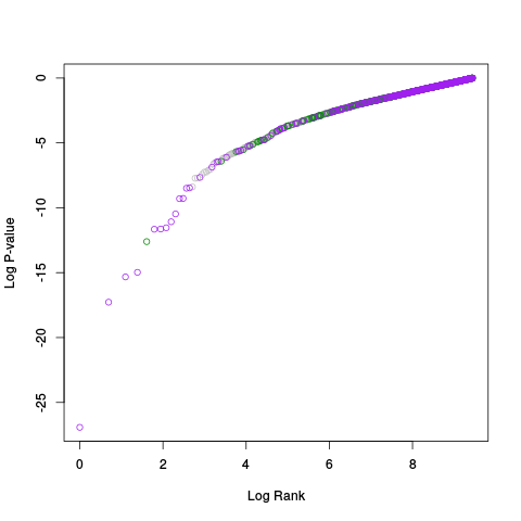
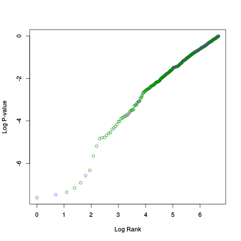
General Info

m = 84, n = 12600, n_c = 799

Scree Plots
  Rows 1
  Columns 1 2
Y Y_c
image image

RLE Plots
  Rows 1
  Columns 1 2
Y Y_c
image image

Cancor Plots
  Rows 1
  Columns 1
image

PC Plots
  Rows 1
  Columns 1
image

Alpha Plots
  Rows 1
  Columns 1
image



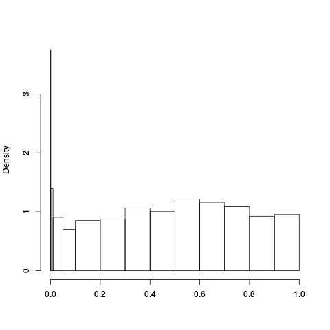
Unadjusted

RLE Plots
  Rows 1
  Columns 1 2
Y Y_c
image image

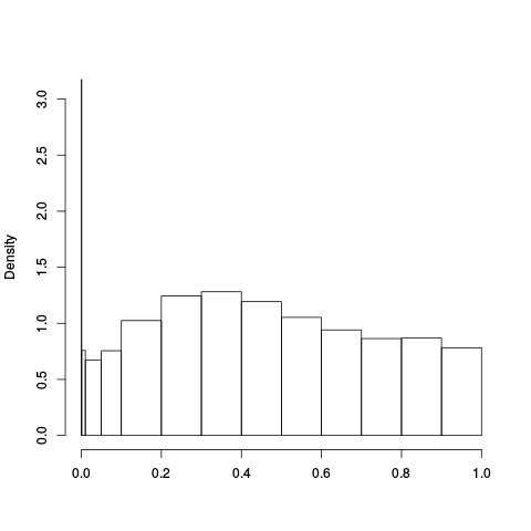
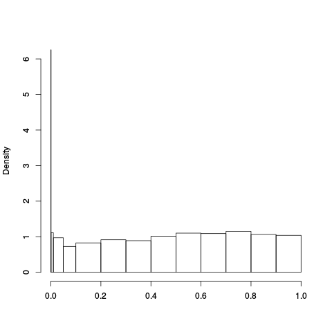
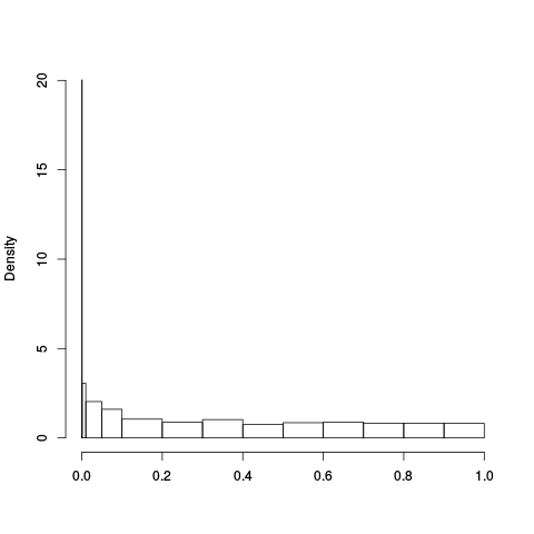
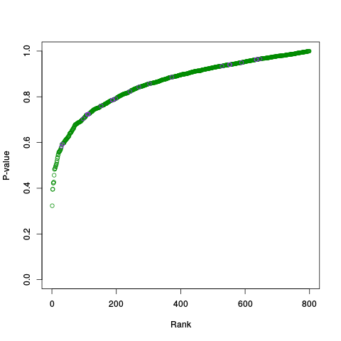
P-values
  Rows 1 2 3
  Columns 1 2 3 4 5
standard ebayes rsvar rsvar ebayes evar
image image image image image
image image image image image
image image image image image

P-values (Controls)
  Rows 1 2 3
  Columns 1 2 3 4 5
standard ebayes rsvar rsvar ebayes evar
image image image image image
image image image image image
image image image image image

Variance Plots
  Rows 1
  Columns 1 2 3 4 5 6
Standard Coloring standard ebayes rsvar rsvar ebayes evar
image image image image image image

Number of Top-ranked Positive Controls
  Columns 1 2 3 4 5
standard ebayes rsvar rsvar ebayes evar
20 40 60 80 100
7 7 7 8 10
20 40 60 80 100
6 7 7 7 11
20 40 60 80 100
7 7 7 8 10
20 40 60 80 100
6 7 7 7 11
20 40 60 80 100
7 7 9 10 10

Top-ranked Genes
  Columns 1 2 3 4 5
standard ebayes rsvar rsvar ebayes evar
rank p BH beta chrom sym index
1 0.001 1 1.2 Y RPS4Y1 11296
2 0.02 1 0.82 Y DDX3Y 8410
3 0.07 1 -0.66 11 HBB 2045
4 0.1 1 -0.58 16hba1 NA 1513
5 0.2 1 -0.55 11 HBB 1676
6 0.3 1 0.38 19 CIRBP 9932
7 0.3 1 0.36 Y KDM5D 7630
8 0.4 1 0.33 Y USP9Y 5916
9 0.4 1 0.34 2 GAD1 7226
10 0.4 1 0.28 X Y SLC25A6 10509
11 0.4 1 0.35 12 GAPDH 12563
12 0.4 1 -0.3 X XIST 8501
13 0.4 1 0.32 16 CRYM 8339
14 0.4 1 0.29 3 PFN2 8898
15 0.5 1 0.23 14 RPL36AL 9924
16 0.5 1 0.26 Y UTY 4494
17 0.5 1 0.21 4 SLC25A4 2823
18 0.5 1 0.21 NA NA 3856
19 0.5 1 0.23 6 FBXO9 9050
20 0.5 1 0.26 20 SNAP25 8539
21 0.5 1 0.22 2 RPL31 3685
22 0.5 1 0.3 7 ACTB 12559
23 0.5 1 0.24 3 RHOA 7354
24 0.5 1 0.25 5 RPS23 4820
25 0.5 1 0.3 14 CALM1 11225
26 0.5 1 0.24 6 RPL10A 6826
27 0.5 1 -0.26 4 SPP1 4358
28 0.5 1 -0.25 17 GFAP 10256
29 0.5 1 0.23 12 UBC 395
30 0.5 1 0.23 20 CHGB 3433
31 0.5 1 0.27 3 GAP43 7763
32 0.5 1 0.25 20 RPS21 2744
33 0.5 1 0.24 1 NMNAT2 2083
34 0.5 1 0.23 14 CALM1 11369
35 0.5 1 0.23 12 UBC 2330
36 0.5 1 0.24 12 RAN 912
37 0.5 1 0.28 17 PRKAR1A 1207
38 0.5 1 0.22 7 CYCS 5849
39 0.5 1 0.23 12 ATP2A2 9858
40 0.5 1 0.28 12 GAPDH 12565
rank p BH beta chrom sym index
1 6e-04 1 1.2 Y RPS4Y1 11296
2 0.02 1 0.82 Y DDX3Y 8410
3 0.06 1 -0.66 11 HBB 2045
4 0.1 1 -0.58 16hba1 NA 1513
5 0.1 1 -0.55 11 HBB 1676
6 0.3 1 0.38 19 CIRBP 9932
7 0.3 1 0.36 Y KDM5D 7630
8 0.3 1 0.35 12 GAPDH 12563
9 0.3 1 0.34 2 GAD1 7226
10 0.3 1 0.33 Y USP9Y 5916
11 0.4 1 0.32 16 CRYM 8339
12 0.4 1 -0.3 X XIST 8501
13 0.4 1 0.3 14 CALM1 11225
14 0.4 1 0.3 7 ACTB 12559
15 0.4 1 0.29 3 PFN2 8898
16 0.4 1 0.28 17 PRKAR1A 1207
17 0.4 1 0.28 7 ACTB 12557
18 0.4 1 0.28 X Y SLC25A6 10509
19 0.4 1 0.28 12 GAPDH 12565
20 0.4 1 0.28 20 GNAS 7496
21 0.4 1 0.27 3 GAP43 7763
22 0.5 1 0.26 20 GNAS 7495
23 0.5 1 -0.26 4 SPP1 4358
24 0.5 1 0.26 20 SNAP25 8539
25 0.5 1 0.26 Y UTY 4494
26 0.5 1 0.25 19 SLC17A7 6605
27 0.5 1 0.25 5 RPS23 4820
28 0.5 1 0.25 20 RPS21 2744
29 0.5 1 0.25 6 HSP90AB1 178
30 0.5 1 0.25 18 ATP5A1 10166
31 0.5 1 -0.25 17 GFAP 10256
32 0.5 1 0.24 3 RHOA 7354
33 0.5 1 0.24 8 YWHAZ 256
34 0.5 1 0.24 6 RPL10A 6826
35 0.5 1 0.24 13 DCLK1 9017
36 0.5 1 0.24 12 RAN 912
37 0.5 1 0.24 1 NMNAT2 2083
38 0.5 1 0.23 12 UBC 395
39 0.5 1 0.23 22 ATXN10 9752
40 0.5 1 0.23 12 ATP2A2 9858
rank p BH beta chrom sym index
1 3e-24 3e-20 1.2 Y RPS4Y1 11296
2 3e-16 2e-12 0.82 Y DDX3Y 8410
3 6e-12 2e-08 -0.66 11 HBB 2045
4 1e-09 4e-06 -0.58 16hba1 NA 1513
5 2e-08 6e-05 -0.55 11 HBB 1676
6 1e-05 0.03 0.38 19 CIRBP 9932
7 2e-05 0.04 0.36 Y KDM5D 7630
8 2e-04 0.2 0.33 Y USP9Y 5916
9 3e-04 0.4 0.34 2 GAD1 7226
10 4e-04 0.6 0.28 X Y SLC25A6 10509
11 5e-04 0.6 0.35 12 GAPDH 12563
12 5e-04 0.6 -0.3 X XIST 8501
13 7e-04 0.7 0.32 16 CRYM 8339
14 0.001 1 0.29 3 PFN2 8898
15 0.002 1 0.23 14 RPL36AL 9924
16 0.002 1 0.26 Y UTY 4494
17 0.002 1 0.21 4 SLC25A4 2823
18 0.003 1 0.21 NA NA 3856
19 0.003 1 0.23 6 FBXO9 9050
20 0.003 1 0.26 20 SNAP25 8539
21 0.003 1 0.22 2 RPL31 3685
22 0.003 1 0.3 7 ACTB 12559
23 0.004 1 0.24 3 RHOA 7354
24 0.004 1 0.25 5 RPS23 4820
25 0.004 1 0.3 14 CALM1 11225
26 0.004 1 0.24 6 RPL10A 6826
27 0.004 1 -0.26 4 SPP1 4358
28 0.004 1 -0.25 17 GFAP 10256
29 0.005 1 0.23 12 UBC 395
30 0.005 1 0.23 20 CHGB 3433
31 0.005 1 0.27 3 GAP43 7763
32 0.006 1 0.25 20 RPS21 2744
33 0.006 1 0.24 1 NMNAT2 2083
34 0.006 1 0.23 14 CALM1 11369
35 0.006 1 0.23 12 UBC 2330
36 0.006 1 0.24 12 RAN 912
37 0.007 1 0.28 17 PRKAR1A 1207
38 0.007 1 0.22 7 CYCS 5849
39 0.007 1 0.23 12 ATP2A2 9858
40 0.008 1 0.28 12 GAPDH 12565
rank p BH beta chrom sym index
1 1e-45 1e-41 1.2 Y RPS4Y1 11296
2 9e-22 6e-18 0.82 Y DDX3Y 8410
3 1e-14 5e-11 -0.66 11 HBB 2045
4 6e-12 2e-08 -0.58 16hba1 NA 1513
5 7e-11 2e-07 -0.55 11 HBB 1676
6 8e-06 0.02 0.38 19 CIRBP 9932
7 2e-05 0.04 0.36 Y KDM5D 7630
8 5e-05 0.07 0.35 12 GAPDH 12563
9 7e-05 0.1 0.34 2 GAD1 7226
10 9e-05 0.1 0.33 Y USP9Y 5916
11 1e-04 0.2 0.32 16 CRYM 8339
12 4e-04 0.4 -0.3 X XIST 8501
13 5e-04 0.4 0.3 14 CALM1 11225
14 5e-04 0.4 0.3 7 ACTB 12559
15 7e-04 0.6 0.29 3 PFN2 8898
16 9e-04 0.6 0.28 17 PRKAR1A 1207
17 0.001 0.6 0.28 7 ACTB 12557
18 0.001 0.6 0.28 X Y SLC25A6 10509
19 0.001 0.6 0.28 12 GAPDH 12565
20 0.001 0.7 0.28 20 GNAS 7496
21 0.001 0.8 0.27 3 GAP43 7763
22 0.002 1 0.26 20 GNAS 7495
23 0.002 1 -0.26 4 SPP1 4358
24 0.002 1 0.26 20 SNAP25 8539
25 0.003 1 0.26 Y UTY 4494
26 0.003 1 0.25 19 SLC17A7 6605
27 0.003 1 0.25 5 RPS23 4820
28 0.004 1 0.25 20 RPS21 2744
29 0.004 1 0.25 6 HSP90AB1 178
30 0.004 1 0.25 18 ATP5A1 10166
31 0.004 1 -0.25 17 GFAP 10256
32 0.004 1 0.24 3 RHOA 7354
33 0.005 1 0.24 8 YWHAZ 256
34 0.005 1 0.24 6 RPL10A 6826
35 0.005 1 0.24 13 DCLK1 9017
36 0.005 1 0.24 12 RAN 912
37 0.006 1 0.24 1 NMNAT2 2083
38 0.006 1 0.23 12 UBC 395
39 0.006 1 0.23 22 ATXN10 9752
40 0.006 1 0.23 12 ATP2A2 9858
rank p BH beta chrom sym index
1 5e-276 6e-272 1.2 Y RPS4Y1 11296
2 8e-128 5e-124 0.82 Y DDX3Y 8410
3 1e-83 4e-80 -0.66 11 HBB 2045
4 3e-29 9e-26 0.38 19 CIRBP 9932
5 2e-26 5e-23 0.36 Y KDM5D 7630
6 3e-25 6e-22 -0.58 16hba1 NA 1513
7 6e-21 1e-17 0.33 Y USP9Y 5916
8 7e-19 1e-15 -0.3 X XIST 8501
9 1e-16 2e-13 0.28 X Y SLC25A6 10509
10 5e-14 6e-11 0.26 Y UTY 4494
11 3e-13 3e-10 0.26 20 SNAP25 8539
12 5e-13 5e-10 -0.25 17 GFAP 10256
13 7e-13 7e-10 0.24 3 RHOA 7354
14 2e-12 2e-09 0.25 5 RPS23 4820
15 2e-12 2e-09 0.24 6 RPL10A 6826
16 3e-12 3e-09 0.24 1 NMNAT2 2083
17 4e-12 3e-09 0.23 12 UBC 395
18 6e-12 4e-09 0.23 12 UBC 2330
19 1e-11 9e-09 0.23 20 CHGB 3433
20 1e-11 9e-09 0.23 14 RPL36AL 9924
21 2e-11 1e-08 0.23 6 FBXO9 9050
22 3e-11 2e-08 0.23 14 CALM1 11369
23 5e-11 3e-08 0.22 2 RPL31 3685
24 6e-11 3e-08 0.22 7 CYCS 5849
25 1e-10 6e-08 0.22 NA NA 1450
26 3e-10 1e-07 0.21 1 GABRD 5121
27 4e-10 2e-07 0.21 NA NA 3856
28 5e-10 2e-07 0.21 2 NCL 2588
29 7e-10 3e-07 0.21 4 SLC25A4 2823
30 7e-10 3e-07 -0.55 11 HBB 1676
31 4e-09 1e-06 0.2 17 ATP5H 5790
32 6e-09 3e-06 0.2 2 ATP5G3 4832
33 8e-09 3e-06 0.2 NA NA 11297
34 9e-09 3e-06 0.19 19 GPX4 3943
35 1e-08 4e-06 0.19 10 ATP5C1 10186
36 2e-08 8e-06 0.19 19 CA11 4292
37 3e-08 1e-05 0.19 6 EEF1A1 10965
38 3e-08 1e-05 0.19 12 HNRNPA1 10283
39 4e-08 1e-05 0.19 6 ATP6V1G2 3036
40 5e-08 1e-05 0.19 5 HINT1 10



RUV-2 Combined Analyses

Top-ranked Count Plots
  Rows 1
  Columns 1 2 3 4 5
standard ebayes rsvar rsvar ebayes evar
image image image image image

Combined Diagnostic Plots
  Rows 1 2 3
  Columns 1 2 3 4 5 6 7 8 9 10 11 12 13 14 15 16 17 18 19 20 21 22 23 24 25 26 27 28 29 30 31 32 33 34
K Y Y_c projection standard ebayes rsvar rsvar ebayes evar standard ebayes rsvar rsvar ebayes evar standard ebayes rsvar rsvar ebayes evar standard (controls) ebayes (controls) rsvar (controls) rsvar ebayes (controls) evar (controls) standard (controls) ebayes (controls) rsvar (controls) rsvar ebayes (controls) evar (controls) standard (controls) ebayes (controls) rsvar (controls) rsvar ebayes (controls) evar (controls)
1 image image image image image image image image image image image image image image image image image image image image image image image image image image image image image image image image image
5 image image image image image image image image image image image image image image image image image image image image image image image image image image image image image image image image image
10 image image image image image image image image image image image image image image image image image image image image image image image image image image image image image image image image image



RUV-2 Individual Analyses


RUV-2 K = 1


RLE Plots (K = 1)
  Rows 1
  Columns 1 2
Y Y_c
image image

P-values (K = 1)
  Rows 1 2 3
  Columns 1 2 3 4 5
standard ebayes rsvar rsvar ebayes evar
image image image image image
image image image image image
image image image image image

P-values (Controls) (K = 1)
  Rows 1 2 3
  Columns 1 2 3 4 5
standard ebayes rsvar rsvar ebayes evar
image image image image image
image image image image image
image image image image image

Projection Plots (K = 1)
  Rows 1
  Columns 1 2 3 4 5 6
Standard Coloring standard ebayes rsvar rsvar ebayes evar
image image image image image image

Variance Plots (K = 1)
  Rows 1
  Columns 1 2 3 4 5 6
Standard Coloring standard ebayes rsvar rsvar ebayes evar
image image image image image image

Number of Top-ranked Positive Controls
  Columns 1 2 3 4 5
standard ebayes rsvar rsvar ebayes evar
20 40 60 80 100
6 9 9 10 13
20 40 60 80 100
6 9 9 10 12
20 40 60 80 100
6 9 9 10 13
20 40 60 80 100
6 9 9 10 12
20 40 60 80 100
7 7 9 9 11

Top-ranked Genes (K = 1)
  Columns 1 2 3 4 5
standard ebayes rsvar rsvar ebayes evar
rank p BH beta chrom sym index
1 1e-27 1e-23 1.1 Y RPS4Y1 11296
2 5e-11 3e-07 0.76 Y DDX3Y 8410
3 1e-06 0.006 0.3 Y KDM5D 7630
4 3e-05 0.08 -0.36 X XIST 8501
5 3e-05 0.08 -0.71 11 HBB 2045
6 2e-04 0.5 -0.24 11 IFITM1 12214
7 3e-04 0.5 0.27 Y USP9Y 5916
8 9e-04 0.9 -0.64 16hba1 NA 1513
9 9e-04 0.9 -0.078 7 IMPDH1 10771
10 0.001 0.9 0.32 19 CIRBP 9932
11 0.001 0.9 -0.11 21 IFNGR2 11221
12 0.001 0.9 -0.12 3 ABCC5 1012
13 0.002 0.9 -0.61 11 HBB 1676
14 0.002 0.9 -0.1 19 SNRPA 10920
15 0.002 0.9 0.23 X Y SLC25A6 10509
16 0.002 0.9 0.15 16nomo1 NA 3421
17 0.002 0.9 -0.095 3 GPX1 7075
18 0.004 0.9 -0.15 11 CD59 9232
19 0.004 0.9 -0.087 6 PPARD 7195
20 0.004 0.9 -0.07 19 C19orf50 9879
21 0.004 0.9 0.089 X Y ASMTL 6591
22 0.004 0.9 -0.12 7 POLD2 508
23 0.005 0.9 -0.19 11 RELA 319
24 0.006 0.9 0.18 14 RPL36AL 9924
25 0.006 0.9 0.18 6 RPL10A 6826
26 0.006 0.9 -0.2 6 CTGF 6677
27 0.007 0.9 -0.082 1 FDPS 7370
28 0.007 0.9 -0.1 17 COASY 6161
29 0.008 0.9 -0.16 1 PDE4DIP 3370
30 0.009 0.9 0.26 16 CRYM 8339
31 0.009 0.9 -0.22 20 ID1 6656
32 0.009 0.9 -0.15 11 SERPING1 9843
33 0.009 0.9 -0.12 1 SHC1 8171
34 0.01 0.9 -0.12 1 KLHL21 7274
35 0.01 0.9 -0.094 19 SGTA 2817
36 0.01 0.9 -0.14 6 HLA-E 2317
37 0.01 0.9 0.2 Y UTY 4494
38 0.01 0.9 -0.13 19 DNAJB1 12291
39 0.01 0.9 0.13 X Y CD99 11219
40 0.01 0.9 -0.2 20 TGM2 8459
rank p BH beta chrom sym index
1 4e-29 5e-25 1.1 Y RPS4Y1 11296
2 1e-11 8e-08 0.76 Y DDX3Y 8410
3 1e-06 0.005 0.3 Y KDM5D 7630
4 1e-05 0.04 -0.71 11 HBB 2045
5 2e-05 0.05 -0.36 X XIST 8501
6 2e-04 0.4 0.27 Y USP9Y 5916
7 2e-04 0.4 -0.24 11 IFITM1 12214
8 5e-04 0.9 -0.64 16hba1 NA 1513
9 7e-04 0.9 0.32 19 CIRBP 9932
10 0.001 0.9 -0.61 11 HBB 1676
11 0.002 0.9 0.23 X Y SLC25A6 10509
12 0.002 0.9 -0.12 3 ABCC5 1012
13 0.003 0.9 0.15 16nomo1 NA 3421
14 0.003 0.9 -0.11 21 IFNGR2 11221
15 0.004 0.9 -0.15 11 CD59 9232
16 0.005 0.9 -0.19 11 RELA 319
17 0.005 0.9 -0.1 19 SNRPA 10920
18 0.006 0.9 0.18 14 RPL36AL 9924
19 0.006 0.9 0.18 6 RPL10A 6826
20 0.006 0.9 -0.2 6 CTGF 6677
21 0.007 0.9 -0.12 7 POLD2 508
22 0.007 0.9 -0.095 3 GPX1 7075
23 0.007 0.9 0.26 16 CRYM 8339
24 0.007 0.9 -0.078 7 IMPDH1 10771
25 0.007 0.9 -0.22 20 ID1 6656
26 0.008 0.9 -0.16 1 PDE4DIP 3370
27 0.01 0.9 -0.15 11 SERPING1 9843
28 0.01 0.9 0.089 X Y ASMTL 6591
29 0.01 0.9 -0.087 6 PPARD 7195
30 0.01 0.9 -0.12 1 SHC1 8171
31 0.01 0.9 0.2 Y UTY 4494
32 0.01 0.9 -0.1 17 COASY 6161
33 0.01 0.9 -0.2 20 TGM2 8459
34 0.01 0.9 -0.14 6 HLA-E 2317
35 0.01 0.9 -0.12 1 KLHL21 7274
36 0.01 0.9 -0.16 11 ZBTB16 9748
37 0.02 0.9 -0.13 19 DNAJB1 12291
38 0.02 0.9 0.13 X Y CD99 11219
39 0.02 0.9 0.28 2 GAD1 7226
40 0.02 0.9 -0.082 1 FDPS 7370
rank p BH beta chrom sym index
1 2e-29 2e-25 1.1 Y RPS4Y1 11296
2 5e-12 3e-08 0.76 Y DDX3Y 8410
3 3e-07 0.001 0.3 Y KDM5D 7630
4 9e-06 0.02 -0.36 X XIST 8501
5 1e-05 0.02 -0.71 11 HBB 2045
6 1e-04 0.2 -0.24 11 IFITM1 12214
7 1e-04 0.2 0.27 Y USP9Y 5916
8 4e-04 0.6 -0.64 16hba1 NA 1513
9 4e-04 0.6 -0.078 7 IMPDH1 10771
10 5e-04 0.6 0.32 19 CIRBP 9932
11 5e-04 0.6 -0.11 21 IFNGR2 11221
12 6e-04 0.6 -0.12 3 ABCC5 1012
13 9e-04 0.8 -0.61 11 HBB 1676
14 9e-04 0.8 -0.1 19 SNRPA 10920
15 0.001 0.9 0.23 X Y SLC25A6 10509
16 0.001 0.9 0.15 16nomo1 NA 3421
17 0.001 0.9 -0.095 3 GPX1 7075
18 0.002 0.9 -0.15 11 CD59 9232
19 0.002 0.9 -0.087 6 PPARD 7195
20 0.002 0.9 -0.07 19 C19orf50 9879
21 0.002 0.9 0.089 X Y ASMTL 6591
22 0.002 0.9 -0.12 7 POLD2 508
23 0.003 0.9 -0.19 11 RELA 319
24 0.003 0.9 0.18 14 RPL36AL 9924
25 0.003 0.9 0.18 6 RPL10A 6826
26 0.004 0.9 -0.2 6 CTGF 6677
27 0.004 0.9 -0.082 1 FDPS 7370
28 0.004 0.9 -0.1 17 COASY 6161
29 0.005 0.9 -0.16 1 PDE4DIP 3370
30 0.005 0.9 0.26 16 CRYM 8339
31 0.005 0.9 -0.22 20 ID1 6656
32 0.006 0.9 -0.15 11 SERPING1 9843
33 0.006 0.9 -0.12 1 SHC1 8171
34 0.007 0.9 -0.12 1 KLHL21 7274
35 0.007 0.9 -0.094 19 SGTA 2817
36 0.007 0.9 -0.14 6 HLA-E 2317
37 0.008 0.9 0.2 Y UTY 4494
38 0.009 0.9 -0.13 19 DNAJB1 12291
39 0.009 0.9 0.13 X Y CD99 11219
40 0.009 0.9 -0.2 20 TGM2 8459
rank p BH beta chrom sym index
1 1e-31 1e-27 1.1 Y RPS4Y1 11296
2 4e-13 3e-09 0.76 Y DDX3Y 8410
3 2e-07 7e-04 0.3 Y KDM5D 7630
4 3e-06 0.008 -0.71 11 HBB 2045
5 4e-06 0.009 -0.36 X XIST 8501
6 6e-05 0.1 0.27 Y USP9Y 5916
7 6e-05 0.1 -0.24 11 IFITM1 12214
8 2e-04 0.3 -0.64 16hba1 NA 1513
9 3e-04 0.4 0.32 19 CIRBP 9932
10 4e-04 0.5 -0.61 11 HBB 1676
11 7e-04 0.8 0.23 X Y SLC25A6 10509
12 0.001 0.9 -0.12 3 ABCC5 1012
13 0.001 0.9 0.15 16nomo1 NA 3421
14 0.001 0.9 -0.11 21 IFNGR2 11221
15 0.002 0.9 -0.15 11 CD59 9232
16 0.002 0.9 -0.19 11 RELA 319
17 0.002 0.9 -0.1 19 SNRPA 10920
18 0.003 0.9 0.18 14 RPL36AL 9924
19 0.003 0.9 0.18 6 RPL10A 6826
20 0.003 0.9 -0.2 6 CTGF 6677
21 0.003 0.9 -0.12 7 POLD2 508
22 0.003 0.9 -0.095 3 GPX1 7075
23 0.003 0.9 0.26 16 CRYM 8339
24 0.003 0.9 -0.078 7 IMPDH1 10771
25 0.004 0.9 -0.22 20 ID1 6656
26 0.004 0.9 -0.16 1 PDE4DIP 3370
27 0.005 0.9 -0.15 11 SERPING1 9843
28 0.006 0.9 0.089 X Y ASMTL 6591
29 0.006 0.9 -0.087 6 PPARD 7195
30 0.006 0.9 -0.12 1 SHC1 8171
31 0.006 0.9 0.2 Y UTY 4494
32 0.006 0.9 -0.1 17 COASY 6161
33 0.006 0.9 -0.2 20 TGM2 8459
34 0.007 0.9 -0.14 6 HLA-E 2317
35 0.007 0.9 -0.12 1 KLHL21 7274
36 0.008 0.9 -0.16 11 ZBTB16 9748
37 0.008 0.9 -0.13 19 DNAJB1 12291
38 0.009 0.9 0.13 X Y CD99 11219
39 0.009 0.9 0.28 2 GAD1 7226
40 0.009 0.9 -0.082 1 FDPS 7370
rank p BH beta chrom sym index
1 2e-124 2e-120 1.1 Y RPS4Y1 11296
2 8e-31 5e-27 0.76 Y DDX3Y 8410
3 2e-11 7e-08 -0.36 X XIST 8501
4 2e-11 7e-08 0.3 Y KDM5D 7630
5 5e-09 1e-05 -0.71 11 HBB 2045
6 6e-08 1e-04 0.27 Y USP9Y 5916
7 7e-08 1e-04 0.32 19 CIRBP 9932
8 2e-07 3e-04 -0.24 11 IFITM1 12214
9 7e-06 0.01 0.23 X Y SLC25A6 10509
10 6e-05 0.07 -0.22 20 ID1 6656
11 6e-05 0.07 -0.2 6 CTGF 6677
12 8e-05 0.09 0.26 16 CRYM 8339
13 1e-04 0.1 -0.19 11 RELA 319
14 1e-04 0.1 0.18 14 RPL36AL 9924
15 2e-04 0.1 -0.2 20 TGM2 8459
16 2e-04 0.1 0.18 6 RPL10A 6826
17 2e-04 0.1 0.2 Y UTY 4494
18 2e-04 0.1 0.15 16nomo1 NA 3421
19 5e-04 0.3 0.19 20 RPS21 2744
20 5e-04 0.3 -0.15 11 CD59 9232
21 5e-04 0.3 -0.16 1 PDE4DIP 3370
22 5e-04 0.3 0.19 5 RPS23 4820
23 6e-04 0.3 -0.17 12 ITGA7 6933
24 8e-04 0.4 0.18 12 RAN 912
25 9e-04 0.4 0.18 18 ATP5A1 10166
26 9e-04 0.4 -0.16 11 ZBTB16 9748
27 0.001 0.5 -0.15 11 SERPING1 9843
28 0.001 0.5 -0.18 22 CLDN5 9055
29 0.001 0.5 -0.12 3 ABCC5 1012
30 0.001 0.5 0.17 22 ATXN10 9752
31 0.001 0.5 0.18 1 NMNAT2 2083
32 0.002 0.6 -0.14 6 HLA-E 2317
33 0.002 0.6 -0.12 7 POLD2 508
34 0.002 0.6 0.14 17 ATP5H 5790
35 0.002 0.6 -0.14 12 SLC2A3 7020
36 0.002 0.6 0.18 12 UBC 395
37 0.002 0.6 0.19 3 RHOA 7354
38 0.002 0.6 -0.095 3 GPX1 7075
39 0.002 0.7 -0.17 14 NFKBIA 498
40 0.002 0.7 -0.12 1 SHC1 8171



RUV-2 K = 5


RLE Plots (K = 5)
  Rows 1
  Columns 1 2
Y Y_c
image image

P-values (K = 5)
  Rows 1 2 3
  Columns 1 2 3 4 5
standard ebayes rsvar rsvar ebayes evar
image image image image image
image image image image image
image image image image image

P-values (Controls) (K = 5)
  Rows 1 2 3
  Columns 1 2 3 4 5
standard ebayes rsvar rsvar ebayes evar
image image image image image
image image image image image
image image image image image

Projection Plots (K = 5)
  Rows 1
  Columns 1 2 3 4 5 6
Standard Coloring standard ebayes rsvar rsvar ebayes evar
image image image image image image

Variance Plots (K = 5)
  Rows 1
  Columns 1 2 3 4 5 6
Standard Coloring standard ebayes rsvar rsvar ebayes evar
image image image image image image

Number of Top-ranked Positive Controls
  Columns 1 2 3 4 5
standard ebayes rsvar rsvar ebayes evar
20 40 60 80 100
14 19 22 25 26
20 40 60 80 100
14 19 23 25 26
20 40 60 80 100
14 19 22 25 26
20 40 60 80 100
14 19 23 25 26
20 40 60 80 100
14 21 23 24 24

Top-ranked Genes (K = 5)
  Columns 1 2 3 4 5
standard ebayes rsvar rsvar ebayes evar
rank p BH beta chrom sym index
1 7e-33 9e-29 1.2 Y RPS4Y1 11296
2 2e-24 1e-20 0.35 Y KDM5D 7630
3 9e-18 4e-14 0.81 Y DDX3Y 8410
4 3e-13 8e-10 0.27 Y UTY 4494
5 2e-11 4e-08 0.32 Y USP9Y 5916
6 2e-11 4e-08 -0.3 X XIST 8501
7 3e-08 5e-05 0.2 X Y CD99 11219
8 1e-07 2e-04 0.13 Y CYorf15B 8235
9 3e-06 0.004 0.17 Y TTTY15 6357
10 5e-06 0.007 0.21 X NA 6403
11 1e-05 0.01 0.1 X Y ASMTL 6591
12 2e-05 0.02 -0.12 X DDX3X 9812
13 3e-05 0.03 -0.11 7 POLD2 508
14 4e-05 0.04 -0.62 11 HBB 2045
15 6e-05 0.05 0.17 X Y SLC25A6 10509
16 7e-05 0.05 -0.14 X RPS4X 4662
17 7e-05 0.05 -0.12 3 ABCC5 1012
18 9e-05 0.06 0.11 19 TNNT1 6147
19 9e-05 0.06 -0.1 11 RBM14 11543
20 1e-04 0.07 0.18 7 PTN 1214
21 1e-04 0.07 0.12 Y NLGN4Y 2932
22 1e-04 0.08 -0.08 3 GPX1 7075
23 2e-04 0.1 0.12 2 NCL 2588
24 2e-04 0.1 -0.055 X HDHD1A 7758
25 2e-04 0.1 0.14 10ptp* NA 2934
26 2e-04 0.1 -0.57 16hba1 NA 1513
27 3e-04 0.1 0.11 X NA 12506
28 3e-04 0.1 0.1 3 RAB5A 6144
29 4e-04 0.2 -0.15 11 IFITM1 12214
30 4e-04 0.2 0.1 11 PIK3C2A 6547
31 4e-04 0.2 -0.084 19 SNRPA 10920
32 6e-04 0.2 -0.13 19 PIN1 10495
33 6e-04 0.2 0.087 X Y GTPBP6 11189
34 6e-04 0.2 -0.084 14 AP1G2 8857
35 6e-04 0.2 0.18 3 RHOA 7354
36 7e-04 0.2 0.11 2 NTSR2 3014
37 8e-04 0.3 0.099 4 FAT1 10528
38 8e-04 0.3 0.12 X Y SLC25A6 10510
39 9e-04 0.3 0.26 11 SLC1A2 4600
40 9e-04 0.3 0.15 7 PTPRZ1 392
rank p BH beta chrom sym index
1 3e-35 4e-31 1.2 Y RPS4Y1 11296
2 4e-25 2e-21 0.35 Y KDM5D 7630
3 5e-19 2e-15 0.81 Y DDX3Y 8410
4 8e-14 3e-10 0.27 Y UTY 4494
5 4e-12 1e-08 0.32 Y USP9Y 5916
6 5e-12 1e-08 -0.3 X XIST 8501
7 1e-08 3e-05 0.2 X Y CD99 11219
8 2e-07 2e-04 0.13 Y CYorf15B 8235
9 2e-06 0.002 0.17 Y TTTY15 6357
10 3e-06 0.004 0.21 X NA 6403
11 1e-05 0.01 0.1 X Y ASMTL 6591
12 1e-05 0.01 -0.12 X DDX3X 9812
13 2e-05 0.02 -0.62 11 HBB 2045
14 3e-05 0.02 -0.11 7 POLD2 508
15 4e-05 0.03 0.17 X Y SLC25A6 10509
16 5e-05 0.04 -0.14 X RPS4X 4662
17 5e-05 0.04 -0.12 3 ABCC5 1012
18 7e-05 0.05 0.18 7 PTN 1214
19 8e-05 0.05 0.11 19 TNNT1 6147
20 9e-05 0.06 -0.1 11 RBM14 11543
21 1e-04 0.06 0.12 Y NLGN4Y 2932
22 1e-04 0.07 -0.57 16hba1 NA 1513
23 1e-04 0.08 0.12 2 NCL 2588
24 2e-04 0.08 0.14 10ptp* NA 2934
25 2e-04 0.09 -0.08 3 GPX1 7075
26 2e-04 0.1 0.11 X NA 12506
27 2e-04 0.1 0.1 3 RAB5A 6144
28 3e-04 0.1 -0.15 11 IFITM1 12214
29 4e-04 0.2 0.1 11 PIK3C2A 6547
30 4e-04 0.2 0.18 3 RHOA 7354
31 4e-04 0.2 -0.13 19 PIN1 10495
32 4e-04 0.2 -0.084 19 SNRPA 10920
33 5e-04 0.2 -0.055 X HDHD1A 7758
34 6e-04 0.2 0.11 2 NTSR2 3014
35 6e-04 0.2 0.26 11 SLC1A2 4600
36 6e-04 0.2 0.087 X Y GTPBP6 11189
37 6e-04 0.2 0.12 X Y SLC25A6 10510
38 6e-04 0.2 -0.084 14 AP1G2 8857
39 7e-04 0.2 0.15 7 PTPRZ1 392
40 7e-04 0.2 0.099 4 FAT1 10528
rank p BH beta chrom sym index
1 1e-30 2e-26 1.2 Y RPS4Y1 11296
2 2e-22 1e-18 0.35 Y KDM5D 7630
3 4e-16 2e-12 0.81 Y DDX3Y 8410
4 5e-12 2e-08 0.27 Y UTY 4494
5 2e-10 5e-07 0.32 Y USP9Y 5916
6 3e-10 5e-07 -0.3 X XIST 8501
7 2e-07 4e-04 0.2 X Y CD99 11219
8 9e-07 0.001 0.13 Y CYorf15B 8235
9 1e-05 0.02 0.17 Y TTTY15 6357
10 2e-05 0.03 0.21 X NA 6403
11 4e-05 0.05 0.1 X Y ASMTL 6591
12 6e-05 0.06 -0.12 X DDX3X 9812
13 9e-05 0.09 -0.11 7 POLD2 508
14 1e-04 0.1 -0.62 11 HBB 2045
15 2e-04 0.2 0.17 X Y SLC25A6 10509
16 2e-04 0.2 -0.14 X RPS4X 4662
17 2e-04 0.2 -0.12 3 ABCC5 1012
18 3e-04 0.2 0.11 19 TNNT1 6147
19 3e-04 0.2 -0.1 11 RBM14 11543
20 3e-04 0.2 0.18 7 PTN 1214
21 4e-04 0.2 0.12 Y NLGN4Y 2932
22 4e-04 0.2 -0.08 3 GPX1 7075
23 5e-04 0.3 0.12 2 NCL 2588
24 6e-04 0.3 -0.055 X HDHD1A 7758
25 6e-04 0.3 0.14 10ptp* NA 2934
26 6e-04 0.3 -0.57 16hba1 NA 1513
27 7e-04 0.3 0.11 X NA 12506
28 7e-04 0.3 0.1 3 RAB5A 6144
29 0.001 0.4 -0.15 11 IFITM1 12214
30 0.001 0.4 0.1 11 PIK3C2A 6547
31 0.001 0.4 -0.084 19 SNRPA 10920
32 0.001 0.6 -0.13 19 PIN1 10495
33 0.001 0.6 0.087 X Y GTPBP6 11189
34 0.002 0.6 -0.084 14 AP1G2 8857
35 0.002 0.6 0.18 3 RHOA 7354
36 0.002 0.6 0.11 2 NTSR2 3014
37 0.002 0.6 0.099 4 FAT1 10528
38 0.002 0.6 0.12 X Y SLC25A6 10510
39 0.002 0.7 0.26 11 SLC1A2 4600
40 0.002 0.7 0.15 7 PTPRZ1 392
rank p BH beta chrom sym index
1 1e-32 2e-28 1.2 Y RPS4Y1 11296
2 7e-23 4e-19 0.35 Y KDM5D 7630
3 4e-17 2e-13 0.81 Y DDX3Y 8410
4 3e-12 8e-09 0.27 Y UTY 4494
5 9e-11 2e-07 0.32 Y USP9Y 5916
6 1e-10 2e-07 -0.3 X XIST 8501
7 1e-07 3e-04 0.2 X Y CD99 11219
8 1e-06 0.002 0.13 Y CYorf15B 8235
9 9e-06 0.01 0.17 Y TTTY15 6357
10 1e-05 0.02 0.21 X NA 6403
11 5e-05 0.06 0.1 X Y ASMTL 6591
12 6e-05 0.06 -0.12 X DDX3X 9812
13 8e-05 0.08 -0.62 11 HBB 2045
14 1e-04 0.09 -0.11 7 POLD2 508
15 1e-04 0.1 0.17 X Y SLC25A6 10509
16 2e-04 0.1 -0.14 X RPS4X 4662
17 2e-04 0.1 -0.12 3 ABCC5 1012
18 2e-04 0.2 0.18 7 PTN 1214
19 3e-04 0.2 0.11 19 TNNT1 6147
20 3e-04 0.2 -0.1 11 RBM14 11543
21 3e-04 0.2 0.12 Y NLGN4Y 2932
22 4e-04 0.2 -0.57 16hba1 NA 1513
23 4e-04 0.2 0.12 2 NCL 2588
24 5e-04 0.3 0.14 10ptp* NA 2934
25 6e-04 0.3 -0.08 3 GPX1 7075
26 6e-04 0.3 0.11 X NA 12506
27 7e-04 0.3 0.1 3 RAB5A 6144
28 8e-04 0.4 -0.15 11 IFITM1 12214
29 0.001 0.4 0.1 11 PIK3C2A 6547
30 0.001 0.5 0.18 3 RHOA 7354
31 0.001 0.5 -0.13 19 PIN1 10495
32 0.001 0.5 -0.084 19 SNRPA 10920
33 0.001 0.5 -0.055 X HDHD1A 7758
34 0.001 0.5 0.11 2 NTSR2 3014
35 0.001 0.5 0.26 11 SLC1A2 4600
36 0.002 0.5 0.087 X Y GTPBP6 11189
37 0.002 0.5 0.12 X Y SLC25A6 10510
38 0.002 0.5 -0.084 14 AP1G2 8857
39 0.002 0.5 0.15 7 PTPRZ1 392
40 0.002 0.6 0.099 4 FAT1 10528
rank p BH beta chrom sym index
1 6e-74 7e-70 1.2 Y RPS4Y1 11296
2 1e-46 9e-43 0.35 Y KDM5D 7630
3 2e-28 8e-25 0.81 Y DDX3Y 8410
4 2e-16 6e-13 0.27 Y UTY 4494
5 4e-15 1e-11 0.32 Y USP9Y 5916
6 8e-15 2e-11 -0.3 X XIST 8501
7 4e-09 7e-06 0.2 X Y CD99 11219
8 2e-08 3e-05 0.13 Y CYorf15B 8235
9 1e-06 0.002 0.17 Y TTTY15 6357
10 8e-06 0.01 0.21 X NA 6403
11 9e-06 0.01 0.1 X Y ASMTL 6591
12 1e-05 0.01 -0.12 X DDX3X 9812
13 1e-05 0.01 -0.11 7 POLD2 508
14 4e-05 0.03 0.17 X Y SLC25A6 10509
15 4e-05 0.03 -0.14 X RPS4X 4662
16 4e-05 0.03 -0.1 11 RBM14 11543
17 9e-05 0.07 -0.08 3 GPX1 7075
18 1e-04 0.07 0.18 7 PTN 1214
19 1e-04 0.09 0.11 19 TNNT1 6147
20 2e-04 0.1 -0.15 11 IFITM1 12214
21 2e-04 0.1 0.12 2 NCL 2588
22 2e-04 0.1 -0.12 3 ABCC5 1012
23 2e-04 0.1 0.14 10ptp* NA 2934
24 3e-04 0.1 0.12 Y NLGN4Y 2932
25 3e-04 0.1 -0.62 11 HBB 2045
26 3e-04 0.2 0.11 X NA 12506
27 5e-04 0.2 -0.13 19 PIN1 10495
28 6e-04 0.3 -0.084 14 AP1G2 8857
29 6e-04 0.3 0.1 3 RAB5A 6144
30 6e-04 0.3 -0.084 19 SNRPA 10920
31 7e-04 0.3 0.13 Y EIF1AY 10167
32 7e-04 0.3 0.1 11 PIK3C2A 6547
33 7e-04 0.3 -0.055 X HDHD1A 7758
34 8e-04 0.3 0.082 2 SH3YL1 3906
35 8e-04 0.3 0.076 3 SNX4 10681
36 9e-04 0.3 0.087 X Y GTPBP6 11189
37 9e-04 0.3 0.12 X Y SLC25A6 10510
38 9e-04 0.3 0.11 2 NTSR2 3014
39 9e-04 0.3 0.058 X RBMX 9799
40 0.001 0.3 0.26 11 SLC1A2 4600



RUV-2 K = 10


RLE Plots (K = 10)
  Rows 1
  Columns 1 2
Y Y_c
image image

P-values (K = 10)
  Rows 1 2 3
  Columns 1 2 3 4 5
standard ebayes rsvar rsvar ebayes evar
image image image image image
image image image image image
image image image image image

P-values (Controls) (K = 10)
  Rows 1 2 3
  Columns 1 2 3 4 5
standard ebayes rsvar rsvar ebayes evar
image image image image image
image image image image image
image image image image image

Projection Plots (K = 10)
  Rows 1
  Columns 1 2 3 4 5 6
Standard Coloring standard ebayes rsvar rsvar ebayes evar
image image image image image image

Variance Plots (K = 10)
  Rows 1
  Columns 1 2 3 4 5 6
Standard Coloring standard ebayes rsvar rsvar ebayes evar
image image image image image image

Number of Top-ranked Positive Controls
  Columns 1 2 3 4 5
standard ebayes rsvar rsvar ebayes evar
20 40 60 80 100
15 22 24 25 25
20 40 60 80 100
15 22 23 25 25
20 40 60 80 100
15 22 24 25 25
20 40 60 80 100
15 22 23 25 25
20 40 60 80 100
17 24 25 28 29

Top-ranked Genes (K = 10)
  Columns 1 2 3 4 5
standard ebayes rsvar rsvar ebayes evar
rank p BH beta chrom sym index
1 3e-31 4e-27 1.2 Y RPS4Y1 11296
2 2e-23 1e-19 0.35 Y KDM5D 7630
3 2e-16 1e-12 0.79 Y DDX3Y 8410
4 3e-14 1e-10 -0.31 X XIST 8501
5 7e-14 2e-10 0.21 X Y CD99 11219
6 1e-12 3e-09 0.25 Y UTY 4494
7 1e-11 2e-08 0.31 Y USP9Y 5916
8 9e-10 1e-06 -0.16 X RPS4X 4662
9 1e-09 1e-06 0.14 Y TTTY15 6357
10 1e-08 2e-05 0.11 Y CYorf15B 8235
11 7e-08 8e-05 -0.71 11 HBB 2045
12 1e-07 1e-04 -0.68 16hba1 NA 1513
13 3e-07 3e-04 0.14 X Y SLC25A6 10510
14 4e-07 4e-04 0.19 X NA 6403
15 6e-07 5e-04 -0.69 11 HBB 1676
16 8e-07 6e-04 0.089 X NA 12506
17 9e-07 6e-04 -0.089 11hbg NA 8641
18 9e-07 6e-04 -0.094 1 FDPS 7370
19 1e-06 7e-04 0.093 Y NLGN4Y 2932
20 2e-06 0.001 0.17 X Y SLC25A6 10509
21 3e-06 0.002 -0.062 X HDHD1A 7758
22 4e-06 0.002 -0.11 X DDX3X 9812
23 4e-06 0.002 -0.15 1 PDE4DIP 3370
24 7e-06 0.004 0.094 Y EIF1AY 10167
25 9e-06 0.004 0.086 X Y ASMTL 6591
26 9e-06 0.004 0.095 X Y GTPBP6 11189
27 1e-05 0.005 0.13 2 NCL 2588
28 2e-05 0.007 -0.14 11 IFITM1 12214
29 2e-05 0.008 -0.12 19 PIN1 10495
30 2e-05 0.009 -0.1 7 POLD2 508
31 2e-05 0.01 0.069 6 HBS1L 4252
32 3e-05 0.01 -0.1 11 RBM14 11543
33 3e-05 0.01 -0.11 3 ABCC5 1012
34 3e-05 0.01 0.14 21 SH3BGR 6073
35 3e-05 0.01 0.18 3 RHOA 7354
36 4e-05 0.01 0.089 X Y ZBED1 9230
37 4e-05 0.01 0.082 X Y ASMTL 6592
38 6e-05 0.02 -0.082 11 EEF1G 733
39 6e-05 0.02 -0.09 19 SNRPA 10920
40 6e-05 0.02 0.079 19 TNNT1 6147
rank p BH beta chrom sym index
1 6e-34 8e-30 1.2 Y RPS4Y1 11296
2 7e-25 4e-21 0.35 Y KDM5D 7630
3 1e-17 4e-14 0.79 Y DDX3Y 8410
4 3e-15 1e-11 -0.31 X XIST 8501
5 2e-14 4e-11 0.21 X Y CD99 11219
6 2e-13 5e-10 0.25 Y UTY 4494
7 2e-12 3e-09 0.31 Y USP9Y 5916
8 3e-10 5e-07 -0.16 X RPS4X 4662
9 5e-10 7e-07 0.14 Y TTTY15 6357
10 9e-09 1e-05 0.11 Y CYorf15B 8235
11 2e-08 2e-05 -0.71 11 HBB 2045
12 3e-08 4e-05 -0.68 16hba1 NA 1513
13 2e-07 1e-04 0.14 X Y SLC25A6 10510
14 2e-07 1e-04 0.19 X NA 6403
15 2e-07 2e-04 -0.69 11 HBB 1676
16 7e-07 5e-04 0.17 X Y SLC25A6 10509
17 8e-07 6e-04 0.089 X NA 12506
18 8e-07 6e-04 -0.094 1 FDPS 7370
19 9e-07 6e-04 -0.089 11hbg NA 8641
20 1e-06 6e-04 0.093 Y NLGN4Y 2932
21 2e-06 0.001 -0.15 1 PDE4DIP 3370
22 3e-06 0.001 -0.11 X DDX3X 9812
23 5e-06 0.003 0.094 Y EIF1AY 10167
24 6e-06 0.003 0.13 2 NCL 2588
25 6e-06 0.003 -0.062 X HDHD1A 7758
26 7e-06 0.003 0.095 X Y GTPBP6 11189
27 7e-06 0.003 0.086 X Y ASMTL 6591
28 8e-06 0.004 -0.14 11 IFITM1 12214
29 1e-05 0.005 -0.12 19 PIN1 10495
30 1e-05 0.006 -0.1 7 POLD2 508
31 2e-05 0.007 0.18 3 RHOA 7354
32 2e-05 0.007 0.14 21 SH3BGR 6073
33 2e-05 0.007 -0.1 11 RBM14 11543
34 2e-05 0.007 -0.11 3 ABCC5 1012
35 3e-05 0.01 0.069 6 HBS1L 4252
36 3e-05 0.01 0.089 X Y ZBED1 9230
37 3e-05 0.01 0.19 7 PTN 4841
38 4e-05 0.01 0.082 X Y ASMTL 6592
39 4e-05 0.01 -0.11 16 C16orf45 5772
40 4e-05 0.01 0.12 11 FADS1 9436
rank p BH beta chrom sym index
1 4e-24 5e-20 1.2 Y RPS4Y1 11296
2 2e-17 1e-13 0.35 Y KDM5D 7630
3 1e-11 6e-08 0.79 Y DDX3Y 8410
4 6e-10 2e-06 -0.31 X XIST 8501
5 1e-09 3e-06 0.21 X Y CD99 11219
6 1e-08 2e-05 0.25 Y UTY 4494
7 5e-08 9e-05 0.31 Y USP9Y 5916
8 1e-06 0.002 -0.16 X RPS4X 4662
9 1e-06 0.002 0.14 Y TTTY15 6357
10 7e-06 0.008 0.11 Y CYorf15B 8235
11 2e-05 0.02 -0.71 11 HBB 2045
12 3e-05 0.04 -0.68 16hba1 NA 1513
13 6e-05 0.06 0.14 X Y SLC25A6 10510
14 7e-05 0.07 0.19 X NA 6403
15 9e-05 0.08 -0.69 11 HBB 1676
16 1e-04 0.09 0.089 X NA 12506
17 1e-04 0.09 -0.089 11hbg NA 8641
18 1e-04 0.09 -0.094 1 FDPS 7370
19 1e-04 0.09 0.093 Y NLGN4Y 2932
20 2e-04 0.1 0.17 X Y SLC25A6 10509
21 3e-04 0.2 -0.062 X HDHD1A 7758
22 3e-04 0.2 -0.11 X DDX3X 9812
23 3e-04 0.2 -0.15 1 PDE4DIP 3370
24 5e-04 0.2 0.094 Y EIF1AY 10167
25 5e-04 0.3 0.086 X Y ASMTL 6591
26 6e-04 0.3 0.095 X Y GTPBP6 11189
27 6e-04 0.3 0.13 2 NCL 2588
28 8e-04 0.4 -0.14 11 IFITM1 12214
29 9e-04 0.4 -0.12 19 PIN1 10495
30 0.001 0.4 -0.1 7 POLD2 508
31 0.001 0.4 0.069 6 HBS1L 4252
32 0.001 0.5 -0.1 11 RBM14 11543
33 0.001 0.5 -0.11 3 ABCC5 1012
34 0.001 0.5 0.14 21 SH3BGR 6073
35 0.001 0.5 0.18 3 RHOA 7354
36 0.001 0.5 0.089 X Y ZBED1 9230
37 0.002 0.5 0.082 X Y ASMTL 6592
38 0.002 0.6 -0.082 11 EEF1G 733
39 0.002 0.6 -0.09 19 SNRPA 10920
40 0.002 0.6 0.079 19 TNNT1 6147
rank p BH beta chrom sym index
1 8e-26 1e-21 1.2 Y RPS4Y1 11296
2 5e-18 3e-14 0.35 Y KDM5D 7630
3 3e-12 1e-08 0.79 Y DDX3Y 8410
4 2e-10 7e-07 -0.31 X XIST 8501
5 7e-10 2e-06 0.21 X Y CD99 11219
6 5e-09 1e-05 0.25 Y UTY 4494
7 2e-08 4e-05 0.31 Y USP9Y 5916
8 8e-07 0.001 -0.16 X RPS4X 4662
9 1e-06 0.002 0.14 Y TTTY15 6357
10 8e-06 0.01 0.11 Y CYorf15B 8235
11 1e-05 0.01 -0.71 11 HBB 2045
12 2e-05 0.02 -0.68 16hba1 NA 1513
13 5e-05 0.05 0.14 X Y SLC25A6 10510
14 5e-05 0.05 0.19 X NA 6403
15 5e-05 0.05 -0.69 11 HBB 1676
16 1e-04 0.1 0.17 X Y SLC25A6 10509
17 1e-04 0.1 0.089 X NA 12506
18 1e-04 0.1 -0.094 1 FDPS 7370
19 2e-04 0.1 -0.089 11hbg NA 8641
20 2e-04 0.1 0.093 Y NLGN4Y 2932
21 3e-04 0.2 -0.15 1 PDE4DIP 3370
22 3e-04 0.2 -0.11 X DDX3X 9812
23 5e-04 0.3 0.094 Y EIF1AY 10167
24 5e-04 0.3 0.13 2 NCL 2588
25 5e-04 0.3 -0.062 X HDHD1A 7758
26 6e-04 0.3 0.095 X Y GTPBP6 11189
27 6e-04 0.3 0.086 X Y ASMTL 6591
28 6e-04 0.3 -0.14 11 IFITM1 12214
29 8e-04 0.3 -0.12 19 PIN1 10495
30 9e-04 0.4 -0.1 7 POLD2 508
31 0.001 0.4 0.18 3 RHOA 7354
32 0.001 0.4 0.14 21 SH3BGR 6073
33 0.001 0.4 -0.1 11 RBM14 11543
34 0.001 0.4 -0.11 3 ABCC5 1012
35 0.001 0.5 0.069 6 HBS1L 4252
36 0.001 0.5 0.089 X Y ZBED1 9230
37 0.001 0.5 0.19 7 PTN 4841
38 0.002 0.5 0.082 X Y ASMTL 6592
39 0.002 0.5 -0.11 16 C16orf45 5772
40 0.002 0.5 0.12 11 FADS1 9436
rank p BH beta chrom sym index
1 1e-41 1e-37 0.35 Y KDM5D 7630
2 2e-34 1e-30 1.2 Y RPS4Y1 11296
3 2e-17 7e-14 0.21 X Y CD99 11219
4 2e-16 6e-13 0.79 Y DDX3Y 8410
5 5e-13 1e-09 -0.31 X XIST 8501
6 9e-13 2e-09 0.11 Y CYorf15B 8235
7 5e-12 8e-09 0.14 Y TTTY15 6357
8 7e-11 1e-07 0.25 Y UTY 4494
9 1e-10 1e-07 -0.16 X RPS4X 4662
10 2e-09 3e-06 0.31 Y USP9Y 5916
11 2e-09 3e-06 -0.094 1 FDPS 7370
12 3e-09 3e-06 0.093 Y NLGN4Y 2932
13 1e-08 1e-05 -0.089 11hbg NA 8641
14 1e-08 1e-05 0.089 X NA 12506
15 5e-08 4e-05 0.086 X Y ASMTL 6591
16 7e-07 5e-04 0.069 6 HBS1L 4252
17 1e-06 0.001 -0.062 X HDHD1A 7758
18 2e-06 0.001 0.082 X Y ASMTL 6592
19 3e-06 0.002 0.094 Y EIF1AY 10167
20 3e-06 0.002 0.14 X Y SLC25A6 10510
21 4e-06 0.003 0.079 19 TNNT1 6147
22 8e-06 0.004 0.095 X Y GTPBP6 11189
23 1e-05 0.007 -0.11 X DDX3X 9812
24 2e-05 0.008 -0.082 11 EEF1G 733
25 2e-05 0.009 0.19 X NA 6403
26 2e-05 0.009 -0.1 7 POLD2 508
27 2e-05 0.01 -0.11 3 ABCC5 1012
28 3e-05 0.01 -0.09 19 SNRPA 10920
29 3e-05 0.01 0.089 X Y ZBED1 9230
30 3e-05 0.01 -0.1 11 RBM14 11543
31 5e-05 0.02 -0.054 X EIF2S3 295
32 5e-05 0.02 0.064 45ac* NA 6664
33 5e-05 0.02 -0.062 1 TNFRSF1B 3824
34 8e-05 0.03 0.066 Y PRKY 10100
35 1e-04 0.04 0.061 8 PPP2CB 12461
36 1e-04 0.04 -0.073 3 GPX1 7075
37 1e-04 0.04 0.17 X Y SLC25A6 10509
38 2e-04 0.06 0.058 6 CRISP3 6501
39 2e-04 0.07 -0.12 19 PIN1 10495
40 2e-04 0.08 0.09 12 ASCL1 10619




RUV-4 Combined Analyses

Top-ranked Count Plots
  Rows 1
  Columns 1 2 3 4 5
standard ebayes rsvar rsvar ebayes evar
image image image image image

Combined Diagnostic Plots
  Rows 1 2 3
  Columns 1 2 3 4 5 6 7 8 9 10 11 12 13 14 15 16 17 18 19 20 21 22 23 24 25 26 27 28 29 30 31 32 33 34
K Y Y_c projection standard ebayes rsvar rsvar ebayes evar standard ebayes rsvar rsvar ebayes evar standard ebayes rsvar rsvar ebayes evar standard (controls) ebayes (controls) rsvar (controls) rsvar ebayes (controls) evar (controls) standard (controls) ebayes (controls) rsvar (controls) rsvar ebayes (controls) evar (controls) standard (controls) ebayes (controls) rsvar (controls) rsvar ebayes (controls) evar (controls)
1 image image image image image image image image image image image image image image image image image image image image image image image image image image image image image image image image image
5 image image image image image image image image image image image image image image image image image image image image image image image image image image image image image image image image image
10 image image image image image image image image image image image image image image image image image image image image image image image image image image image image image image image image image



RUV-4 Individual Analyses

RUV-4 K = 1

RLE Plots (K = 1)
  Rows 1
  Columns 1 2
Y Y_c
image image

P-values (K = 1)
  Rows 1 2 3
  Columns 1 2 3 4 5
standard ebayes rsvar rsvar ebayes evar
image image image image image
image image image image image
image image image image image

P-values (Controls) (K = 1)
  Rows 1 2 3
  Columns 1 2 3 4 5
standard ebayes rsvar rsvar ebayes evar
image image image image image
image image image image image
image image image image image

Projection Plots (K = 1)
  Rows 1
  Columns 1 2 3 4 5 6
Standard Coloring standard ebayes rsvar rsvar ebayes evar
image image image image image image

Variance Plots (K = 1)
  Rows 1
  Columns 1 2 3 4 5 6
Standard Coloring standard ebayes rsvar rsvar ebayes evar
image image image image image image

Number of Top-ranked Positive Controls
  Columns 1 2 3 4 5
standard ebayes rsvar rsvar ebayes evar
20 40 60 80 100
7 8 10 12 13
20 40 60 80 100
7 7 9 12 12
20 40 60 80 100
7 8 10 12 13
20 40 60 80 100
7 7 9 12 12
20 40 60 80 100
8 8 10 10 11

Top-ranked Genes (K = 1)
  Columns 1 2 3 4 5
standard ebayes rsvar rsvar ebayes evar
rank p BH beta chrom sym index
1 3e-29 4e-25 1.1 Y RPS4Y1 11296
2 2e-17 1e-13 0.3 Y KDM5D 7630
3 2e-13 9e-10 0.76 Y DDX3Y 8410
4 7e-12 2e-08 -0.36 X XIST 8501
5 1e-09 3e-06 0.27 Y USP9Y 5916
6 5e-07 0.001 -0.13 11hbg NA 8641
7 1e-05 0.02 0.2 Y UTY 4494
8 2e-05 0.02 -0.083 X HDHD1A 7758
9 2e-05 0.03 -0.16 1 PDE4DIP 3370
10 6e-05 0.07 -0.091 8 MYOM2 7587
11 6e-05 0.07 -0.093 7 RAMP3 5176
12 8e-05 0.08 -0.71 11 HBB 2045
13 8e-05 0.08 -0.11 6 IER3 258
14 1e-04 0.1 -0.07 11 CAPN5 8560
15 1e-04 0.1 -0.085 2 INPP5D 792
16 1e-04 0.1 -0.15 17 PECAM1 7443
17 1e-04 0.1 -0.073 5 HBEGF 8089
18 1e-04 0.1 -0.06 21 POFUT2 4302
19 2e-04 0.1 -0.085 15 PML 12105
20 3e-04 0.2 -0.076 19 LIG1 405
21 3e-04 0.2 -0.068 5 P4HA2 4406
22 3e-04 0.2 -0.11 3 CRYBG3 11356
23 4e-04 0.2 -0.11 8 FDFT1 4869
24 4e-04 0.2 -0.057 17 PELP1 2452
25 4e-04 0.2 -0.11 1 TNFRSF1B 631
26 5e-04 0.2 -0.07 12 RAD52 10821
27 5e-04 0.2 -0.07 10 CXCL12 3845
28 6e-04 0.2 -0.079 1 MTMR11 251
29 6e-04 0.2 -0.091 21 IL10RB 3232
30 6e-04 0.2 -0.19 11 RELA 319
31 6e-04 0.2 -0.11 2 ARID5A 8332
32 6e-04 0.2 -0.092 10 FAM53B 10214
33 6e-04 0.2 -0.061 X STS 8086
34 6e-04 0.2 -0.1 2 MTHFD2 10144
35 6e-04 0.2 -0.066 1 RIT1 8386
36 7e-04 0.2 -0.086 1 GJA4 10763
37 7e-04 0.2 -0.15 18 DTNA 6503
38 8e-04 0.3 -0.091 3 HCLS1 1811
39 8e-04 0.3 -0.081 17 ERBB2 977
40 8e-04 0.3 -0.087 8 TNFRSF10B 4913
rank p BH beta chrom sym index
1 3e-30 4e-26 1.1 Y RPS4Y1 11296
2 2e-17 1e-13 0.3 Y KDM5D 7630
3 7e-14 3e-10 0.76 Y DDX3Y 8410
4 4e-12 1e-08 -0.36 X XIST 8501
5 1e-09 2e-06 0.27 Y USP9Y 5916
6 7e-07 0.002 -0.13 11hbg NA 8641
7 1e-05 0.02 0.2 Y UTY 4494
8 2e-05 0.03 -0.16 1 PDE4DIP 3370
9 4e-05 0.05 -0.083 X HDHD1A 7758
10 6e-05 0.07 -0.71 11 HBB 2045
11 1e-04 0.1 -0.091 8 MYOM2 7587
12 1e-04 0.1 -0.093 7 RAMP3 5176
13 1e-04 0.1 -0.11 6 IER3 258
14 1e-04 0.1 -0.15 17 PECAM1 7443
15 2e-04 0.2 -0.085 2 INPP5D 792
16 3e-04 0.2 -0.073 5 HBEGF 8089
17 3e-04 0.2 -0.07 11 CAPN5 8560
18 3e-04 0.2 -0.085 15 PML 12105
19 4e-04 0.3 -0.11 3 CRYBG3 11356
20 4e-04 0.3 -0.11 8 FDFT1 4869
21 4e-04 0.3 -0.06 21 POFUT2 4302
22 5e-04 0.3 -0.076 19 LIG1 405
23 5e-04 0.3 -0.19 11 RELA 319
24 5e-04 0.3 -0.11 1 TNFRSF1B 631
25 6e-04 0.3 -0.068 5 P4HA2 4406
26 6e-04 0.3 -0.11 2 ARID5A 8332
27 7e-04 0.3 -0.15 18 DTNA 6503
28 7e-04 0.3 -0.1 2 MTHFD2 10144
29 7e-04 0.3 -0.091 21 IL10RB 3232
30 7e-04 0.3 -0.092 10 FAM53B 10214
31 8e-04 0.3 -0.079 1 MTMR11 251
32 9e-04 0.3 -0.07 12 RAD52 10821
33 9e-04 0.3 -0.07 10 CXCL12 3845
34 9e-04 0.3 -0.086 1 GJA4 10763
35 9e-04 0.3 -0.091 3 HCLS1 1811
36 0.001 0.3 -0.087 8 TNFRSF10B 4913
37 0.001 0.3 -0.16 22 DDX17 11342
38 0.001 0.3 -0.64 16hba1 NA 1513
39 0.001 0.3 -0.2 6 CTGF 6677
40 0.001 0.3 -0.081 17 ERBB2 977
rank p BH beta chrom sym index
1 2e-30 3e-26 1.1 Y RPS4Y1 11296
2 3e-18 2e-14 0.3 Y KDM5D 7630
3 4e-14 2e-10 0.76 Y DDX3Y 8410
4 2e-12 5e-09 -0.36 X XIST 8501
5 4e-10 9e-07 0.27 Y USP9Y 5916
6 2e-07 4e-04 -0.13 11hbg NA 8641
7 6e-06 0.01 0.2 Y UTY 4494
8 8e-06 0.01 -0.083 X HDHD1A 7758
9 1e-05 0.01 -0.16 1 PDE4DIP 3370
10 3e-05 0.04 -0.091 8 MYOM2 7587
11 3e-05 0.04 -0.093 7 RAMP3 5176
12 4e-05 0.04 -0.71 11 HBB 2045
13 4e-05 0.04 -0.11 6 IER3 258
14 7e-05 0.05 -0.07 11 CAPN5 8560
15 7e-05 0.05 -0.085 2 INPP5D 792
16 7e-05 0.05 -0.15 17 PECAM1 7443
17 7e-05 0.05 -0.073 5 HBEGF 8089
18 8e-05 0.06 -0.06 21 POFUT2 4302
19 1e-04 0.07 -0.085 15 PML 12105
20 2e-04 0.1 -0.076 19 LIG1 405
21 2e-04 0.1 -0.068 5 P4HA2 4406
22 2e-04 0.1 -0.11 3 CRYBG3 11356
23 2e-04 0.1 -0.11 8 FDFT1 4869
24 3e-04 0.1 -0.057 17 PELP1 2452
25 3e-04 0.1 -0.11 1 TNFRSF1B 631
26 3e-04 0.1 -0.07 12 RAD52 10821
27 3e-04 0.1 -0.07 10 CXCL12 3845
28 3e-04 0.1 -0.079 1 MTMR11 251
29 3e-04 0.1 -0.091 21 IL10RB 3232
30 3e-04 0.1 -0.19 11 RELA 319
31 4e-04 0.1 -0.11 2 ARID5A 8332
32 4e-04 0.1 -0.092 10 FAM53B 10214
33 4e-04 0.1 -0.061 X STS 8086
34 4e-04 0.1 -0.1 2 MTHFD2 10144
35 4e-04 0.1 -0.066 1 RIT1 8386
36 5e-04 0.2 -0.086 1 GJA4 10763
37 5e-04 0.2 -0.15 18 DTNA 6503
38 5e-04 0.2 -0.091 3 HCLS1 1811
39 5e-04 0.2 -0.081 17 ERBB2 977
40 5e-04 0.2 -0.087 8 TNFRSF10B 4913
rank p BH beta chrom sym index
1 3e-31 3e-27 1.1 Y RPS4Y1 11296
2 3e-18 2e-14 0.3 Y KDM5D 7630
3 2e-14 7e-11 0.76 Y DDX3Y 8410
4 9e-13 3e-09 -0.36 X XIST 8501
5 3e-10 7e-07 0.27 Y USP9Y 5916
6 3e-07 7e-04 -0.13 11hbg NA 8641
7 6e-06 0.01 0.2 Y UTY 4494
8 1e-05 0.02 -0.16 1 PDE4DIP 3370
9 2e-05 0.03 -0.083 X HDHD1A 7758
10 3e-05 0.04 -0.71 11 HBB 2045
11 5e-05 0.05 -0.091 8 MYOM2 7587
12 6e-05 0.05 -0.093 7 RAMP3 5176
13 6e-05 0.05 -0.11 6 IER3 258
14 7e-05 0.07 -0.15 17 PECAM1 7443
15 1e-04 0.1 -0.085 2 INPP5D 792
16 2e-04 0.1 -0.073 5 HBEGF 8089
17 2e-04 0.1 -0.07 11 CAPN5 8560
18 2e-04 0.1 -0.085 15 PML 12105
19 2e-04 0.2 -0.11 3 CRYBG3 11356
20 2e-04 0.2 -0.11 8 FDFT1 4869
21 3e-04 0.2 -0.06 21 POFUT2 4302
22 3e-04 0.2 -0.076 19 LIG1 405
23 3e-04 0.2 -0.19 11 RELA 319
24 3e-04 0.2 -0.11 1 TNFRSF1B 631
25 4e-04 0.2 -0.068 5 P4HA2 4406
26 4e-04 0.2 -0.11 2 ARID5A 8332
27 4e-04 0.2 -0.15 18 DTNA 6503
28 4e-04 0.2 -0.1 2 MTHFD2 10144
29 4e-04 0.2 -0.091 21 IL10RB 3232
30 5e-04 0.2 -0.092 10 FAM53B 10214
31 5e-04 0.2 -0.079 1 MTMR11 251
32 6e-04 0.2 -0.07 12 RAD52 10821
33 6e-04 0.2 -0.07 10 CXCL12 3845
34 6e-04 0.2 -0.086 1 GJA4 10763
35 6e-04 0.2 -0.091 3 HCLS1 1811
36 7e-04 0.2 -0.087 8 TNFRSF10B 4913
37 7e-04 0.2 -0.16 22 DDX17 11342
38 7e-04 0.2 -0.64 16hba1 NA 1513
39 7e-04 0.2 -0.2 6 CTGF 6677
40 7e-04 0.2 -0.081 17 ERBB2 977
rank p BH beta chrom sym index
1 3e-119 4e-115 1.1 Y RPS4Y1 11296
2 2e-34 2e-30 0.76 Y DDX3Y 8410
3 3e-13 1e-09 -0.36 X XIST 8501
4 1e-10 4e-07 0.3 Y KDM5D 7630
5 3e-08 8e-05 0.27 Y USP9Y 5916
6 9e-08 2e-04 -0.71 11 HBB 2045
7 1e-06 0.003 -0.24 11 IFITM1 12214
8 3e-06 0.005 -0.64 16hba1 NA 1513
9 9e-06 0.01 -0.61 11 HBB 1676
10 4e-05 0.05 -0.2 6 CTGF 6677
11 4e-05 0.05 -0.2 20 TGM2 8459
12 6e-05 0.07 0.2 Y UTY 4494
13 2e-04 0.2 -0.19 11 RELA 319
14 3e-04 0.2 0.23 X Y SLC25A6 10509
15 4e-04 0.3 0.33 19 CIRBP 9932
16 5e-04 0.4 -0.17 14 NFKBIA 498
17 9e-04 0.6 -0.16 X TIMP1 752
18 9e-04 0.6 -0.16 2 CYP1B1 10141
19 9e-04 0.6 -0.16 6 HLA-F 7466
20 0.001 0.8 -0.16 11 ZBTB16 9748
21 0.001 0.8 -0.16 1 PDE4DIP 3370
22 0.001 0.8 -0.2 10 C10orf10 9176
23 0.001 0.8 -0.16 22 DDX17 11342
24 0.002 0.8 -0.15 11 CD59 9232
25 0.002 0.8 -0.22 20 ID1 6656
26 0.002 0.8 -0.22 8 CEBPD 58
27 0.002 0.8 0.28 2 GAD1 7226
28 0.003 0.8 -0.15 11 SERPING1 9843
29 0.003 0.8 -0.13 11hbg NA 8641
30 0.003 0.8 -0.15 17 PECAM1 7443
31 0.003 0.8 -0.15 18 DTNA 6503
32 0.003 0.8 -0.15 1 MCL1 1257
33 0.003 0.8 -0.14 14 AP1G2 8856
34 0.003 0.8 -0.14 2 IGFBP5 735
35 0.004 0.8 0.18 6 RPL10A 6826
36 0.004 0.8 -0.14 6 HLA-E 2317
37 0.004 0.8 -0.14 4 HMGB2 8117
38 0.004 0.8 -0.18 22 CLDN5 9055
39 0.004 0.8 -0.14 12 SLC2A3 7020
40 0.004 0.8 -0.21 19 ZFP36 10522


RUV-4 K = 5

RLE Plots (K = 5)
  Rows 1
  Columns 1 2
Y Y_c
image image

P-values (K = 5)
  Rows 1 2 3
  Columns 1 2 3 4 5
standard ebayes rsvar rsvar ebayes evar
image image image image image
image image image image image
image image image image image

P-values (Controls) (K = 5)
  Rows 1 2 3
  Columns 1 2 3 4 5
standard ebayes rsvar rsvar ebayes evar
image image image image image
image image image image image
image image image image image

Projection Plots (K = 5)
  Rows 1
  Columns 1 2 3 4 5 6
Standard Coloring standard ebayes rsvar rsvar ebayes evar
image image image image image image

Variance Plots (K = 5)
  Rows 1
  Columns 1 2 3 4 5 6
Standard Coloring standard ebayes rsvar rsvar ebayes evar
image image image image image image

Number of Top-ranked Positive Controls
  Columns 1 2 3 4 5
standard ebayes rsvar rsvar ebayes evar
20 40 60 80 100
12 15 18 19 21
20 40 60 80 100
13 16 18 19 21
20 40 60 80 100
12 15 18 19 21
20 40 60 80 100
13 16 18 19 21
20 40 60 80 100
13 16 17 19 19

Top-ranked Genes (K = 5)
  Columns 1 2 3 4 5
standard ebayes rsvar rsvar ebayes evar
rank p BH beta chrom sym index
1 6e-33 7e-29 1.2 Y RPS4Y1 11296
2 5e-21 3e-17 0.34 Y KDM5D 7630
3 2e-18 8e-15 0.81 Y DDX3Y 8410
4 4e-17 1e-13 0.18 Y TTTY15 6357
5 9e-14 2e-10 0.33 Y USP9Y 5916
6 9e-13 2e-09 0.13 Y CYorf15B 8235
7 2e-12 3e-09 0.26 Y UTY 4494
8 3e-12 4e-09 -0.28 X XIST 8501
9 4e-11 5e-08 0.12 Y NLGN4Y 2932
10 5e-11 6e-08 0.14 Y EIF1AY 10167
11 6e-10 6e-07 0.21 X NA 6403
12 1e-09 1e-06 0.13 X NA 12506
13 3e-08 3e-05 0.065 3 CSTA 9647
14 2e-07 2e-04 0.057 NA NA 4219
15 3e-07 3e-04 0.071 1 KMO 9625
16 4e-07 3e-04 0.13 6 CD24 1246
17 4e-07 3e-04 0.061 10 XPNPEP1 6475
18 5e-07 3e-04 0.066 10 KIN 7827
19 7e-07 5e-04 0.06 2 CD28 2862
20 8e-07 5e-04 0.061 5 LNPEP 5448
21 1e-06 7e-04 0.14 10ptp* NA 2934
22 1e-06 8e-04 0.065 12 MFAP5 6551
23 2e-06 8e-04 0.064 2 SOX11 4587
24 2e-06 8e-04 0.072 5 GTF2H2 9559
25 2e-06 8e-04 0.065 6 FBXL4 10056
26 2e-06 8e-04 0.18 X Y CD99 11219
27 2e-06 9e-04 0.071 1 HS2ST1 10585
28 2e-06 9e-04 0.073 10 SMC3 4783
29 2e-06 9e-04 0.084 6 CRISP3 6501
30 2e-06 9e-04 0.074 11 LUZP2 2361
31 3e-06 0.001 0.069 X HTR2C 3559
32 3e-06 0.001 0.071 NA NA 1280
33 3e-06 0.001 0.061 12 PDE3A 4669
34 3e-06 0.001 0.065 12 SLCO1A2 3560
35 3e-06 0.001 0.062 7 LRRC17 2050
36 3e-06 0.001 0.072 X NXT2 5160
37 4e-06 0.001 0.073 8 RUNX1T1 5669
38 4e-06 0.001 0.066 5 PART1 11136
39 4e-06 0.001 0.056 12 AVPR1A 9015
40 4e-06 0.001 0.058 7 FZD1 8355
rank p BH beta chrom sym index
1 1e-34 2e-30 1.2 Y RPS4Y1 11296
2 9e-22 6e-18 0.34 Y KDM5D 7630
3 2e-19 1e-15 0.81 Y DDX3Y 8410
4 3e-17 9e-14 0.18 Y TTTY15 6357
5 3e-14 7e-11 0.33 Y USP9Y 5916
6 6e-13 1e-09 0.26 Y UTY 4494
7 9e-13 2e-09 -0.28 X XIST 8501
8 1e-12 2e-09 0.13 Y CYorf15B 8235
9 4e-11 5e-08 0.14 Y EIF1AY 10167
10 4e-11 5e-08 0.12 Y NLGN4Y 2932
11 3e-10 3e-07 0.21 X NA 6403
12 1e-09 1e-06 0.13 X NA 12506
13 1e-07 1e-04 0.065 3 CSTA 9647
14 3e-07 3e-04 0.13 6 CD24 1246
15 6e-07 5e-04 0.071 1 KMO 9625
16 8e-07 6e-04 0.14 10ptp* NA 2934
17 9e-07 6e-04 0.057 NA NA 4219
18 1e-06 7e-04 0.18 X Y CD99 11219
19 1e-06 7e-04 0.066 10 KIN 7827
20 1e-06 7e-04 0.061 10 XPNPEP1 6475
21 2e-06 0.001 0.06 2 CD28 2862
22 2e-06 0.001 0.061 5 LNPEP 5448
23 2e-06 0.001 0.072 5 GTF2H2 9559
24 2e-06 0.001 0.084 6 CRISP3 6501
25 3e-06 0.001 0.065 12 MFAP5 6551
26 3e-06 0.001 0.073 10 SMC3 4783
27 3e-06 0.001 0.071 1 HS2ST1 10585
28 3e-06 0.001 0.064 2 SOX11 4587
29 3e-06 0.001 0.065 6 FBXL4 10056
30 3e-06 0.001 0.074 11 LUZP2 2361
31 4e-06 0.001 0.071 NA NA 1280
32 4e-06 0.001 0.069 X HTR2C 3559
33 4e-06 0.002 0.072 X NXT2 5160
34 4e-06 0.002 -0.13 X DDX3X 9812
35 5e-06 0.002 0.073 8 RUNX1T1 5669
36 5e-06 0.002 0.065 12 SLCO1A2 3560
37 5e-06 0.002 0.061 12 PDE3A 4669
38 5e-06 0.002 0.062 7 LRRC17 2050
39 5e-06 0.002 0.07 2 MYL1 10228
40 6e-06 0.002 0.066 5 PART1 11136
rank p BH beta chrom sym index
1 4e-27 5e-23 1.2 Y RPS4Y1 11296
2 2e-16 1e-12 0.34 Y KDM5D 7630
3 3e-14 1e-10 0.81 Y DDX3Y 8410
4 4e-13 1e-09 0.18 Y TTTY15 6357
5 2e-10 5e-07 0.33 Y USP9Y 5916
6 1e-09 3e-06 0.13 Y CYorf15B 8235
7 2e-09 4e-06 0.26 Y UTY 4494
8 3e-09 5e-06 -0.28 X XIST 8501
9 2e-08 3e-05 0.12 Y NLGN4Y 2932
10 3e-08 4e-05 0.14 Y EIF1AY 10167
11 2e-07 2e-04 0.21 X NA 6403
12 4e-07 4e-04 0.13 X NA 12506
13 4e-06 0.004 0.065 3 CSTA 9647
14 2e-05 0.02 0.057 NA NA 4219
15 2e-05 0.02 0.071 1 KMO 9625
16 3e-05 0.02 0.13 6 CD24 1246
17 3e-05 0.02 0.061 10 XPNPEP1 6475
18 3e-05 0.02 0.066 10 KIN 7827
19 4e-05 0.03 0.06 2 CD28 2862
20 4e-05 0.03 0.061 5 LNPEP 5448
21 6e-05 0.04 0.14 10ptp* NA 2934
22 6e-05 0.04 0.065 12 MFAP5 6551
23 7e-05 0.04 0.064 2 SOX11 4587
24 7e-05 0.04 0.072 5 GTF2H2 9559
25 7e-05 0.04 0.065 6 FBXL4 10056
26 7e-05 0.04 0.18 X Y CD99 11219
27 8e-05 0.04 0.071 1 HS2ST1 10585
28 8e-05 0.04 0.073 10 SMC3 4783
29 9e-05 0.04 0.084 6 CRISP3 6501
30 9e-05 0.04 0.074 11 LUZP2 2361
31 1e-04 0.04 0.069 X HTR2C 3559
32 1e-04 0.04 0.071 NA NA 1280
33 1e-04 0.04 0.061 12 PDE3A 4669
34 1e-04 0.04 0.065 12 SLCO1A2 3560
35 1e-04 0.04 0.062 7 LRRC17 2050
36 1e-04 0.04 0.072 X NXT2 5160
37 1e-04 0.04 0.073 8 RUNX1T1 5669
38 1e-04 0.04 0.066 5 PART1 11136
39 1e-04 0.04 0.056 12 AVPR1A 9015
40 1e-04 0.04 0.058 7 FZD1 8355
rank p BH beta chrom sym index
1 3e-28 4e-24 1.2 Y RPS4Y1 11296
2 8e-17 5e-13 0.34 Y KDM5D 7630
3 9e-15 4e-11 0.81 Y DDX3Y 8410
4 5e-13 2e-09 0.18 Y TTTY15 6357
5 1e-10 3e-07 0.33 Y USP9Y 5916
6 1e-09 3e-06 0.26 Y UTY 4494
7 2e-09 3e-06 -0.28 X XIST 8501
8 2e-09 3e-06 0.13 Y CYorf15B 8235
9 3e-08 4e-05 0.14 Y EIF1AY 10167
10 4e-08 4e-05 0.12 Y NLGN4Y 2932
11 1e-07 2e-04 0.21 X NA 6403
12 4e-07 4e-04 0.13 X NA 12506
13 1e-05 0.01 0.065 3 CSTA 9647
14 2e-05 0.02 0.13 6 CD24 1246
15 4e-05 0.03 0.071 1 KMO 9625
16 5e-05 0.04 0.14 10ptp* NA 2934
17 5e-05 0.04 0.057 NA NA 4219
18 6e-05 0.04 0.18 X Y CD99 11219
19 6e-05 0.04 0.066 10 KIN 7827
20 6e-05 0.04 0.061 10 XPNPEP1 6475
21 9e-05 0.05 0.06 2 CD28 2862
22 9e-05 0.05 0.061 5 LNPEP 5448
23 1e-04 0.05 0.072 5 GTF2H2 9559
24 1e-04 0.05 0.084 6 CRISP3 6501
25 1e-04 0.05 0.065 12 MFAP5 6551
26 1e-04 0.05 0.073 10 SMC3 4783
27 1e-04 0.05 0.071 1 HS2ST1 10585
28 1e-04 0.05 0.064 2 SOX11 4587
29 1e-04 0.05 0.065 6 FBXL4 10056
30 1e-04 0.05 0.074 11 LUZP2 2361
31 2e-04 0.06 0.071 NA NA 1280
32 2e-04 0.06 0.069 X HTR2C 3559
33 2e-04 0.06 0.072 X NXT2 5160
34 2e-04 0.06 -0.13 X DDX3X 9812
35 2e-04 0.06 0.073 8 RUNX1T1 5669
36 2e-04 0.06 0.065 12 SLCO1A2 3560
37 2e-04 0.06 0.061 12 PDE3A 4669
38 2e-04 0.06 0.062 7 LRRC17 2050
39 2e-04 0.06 0.07 2 MYL1 10228
40 2e-04 0.06 0.066 5 PART1 11136
rank p BH beta chrom sym index
1 6e-68 8e-64 1.2 Y RPS4Y1 11296
2 2e-26 2e-22 0.81 Y DDX3Y 8410
3 1e-24 6e-21 0.34 Y KDM5D 7630
4 1e-14 4e-11 0.33 Y USP9Y 5916
5 5e-14 1e-10 0.26 Y UTY 4494
6 2e-13 4e-10 -0.28 X XIST 8501
7 2e-10 3e-07 0.21 X NA 6403
8 7e-08 1e-04 0.18 Y TTTY15 6357
9 3e-06 0.004 0.18 X Y CD99 11219
10 1e-05 0.02 0.14 10ptp* NA 2934
11 3e-05 0.03 0.14 Y EIF1AY 10167
12 4e-05 0.04 0.18 7 PTN 1214
13 5e-05 0.05 0.13 6 CD24 1246
14 6e-05 0.06 0.13 Y CYorf15B 8235
15 7e-05 0.06 0.18 5 GABRA6 4038
16 8e-05 0.06 -0.15 19 PIN1 10495
17 1e-04 0.08 0.13 X NA 12506
18 1e-04 0.08 -0.13 3 ABCC5 1012
19 1e-04 0.1 -0.13 X DDX3X 9812
20 2e-04 0.1 0.12 2 NCL 2588
21 2e-04 0.1 0.12 Y NLGN4Y 2932
22 3e-04 0.2 -0.16 11 IFITM1 12214
23 8e-04 0.5 -0.61 11 HBB 2045
24 0.001 0.6 -0.19 10 SNCG 6593
25 0.001 0.7 0.17 X Y SLC25A6 10509
26 0.001 0.7 0.11 4 KIAA0746 11669
27 0.002 0.7 0.1 13 EDNRB 218
28 0.002 0.7 -0.12 19 PNPLA6 4895
29 0.002 0.7 -0.12 20 ATP9A 5862
30 0.002 0.8 -0.21 X NA 4293
31 0.002 0.9 0.1 19 TNNT1 6147
32 0.002 0.9 0.18 17 ATP1B2 7314
33 0.003 0.9 0.1 11 PIK3C2A 6547
34 0.003 0.9 -0.099 7 POLD2 508
35 0.003 0.9 -0.099 19 MBOAT7 891
36 0.003 0.9 0.097 1 AK3L1 2327
37 0.004 0.9 0.12 13 MAB21L1 9360
38 0.004 0.9 0.13 9 ALDH1A1 7057
39 0.004 0.9 0.096 4 FAT1 10528
40 0.004 0.9 0.096 16nomo1 NA 3421


RUV-4 K = 10

RLE Plots (K = 10)
  Rows 1
  Columns 1 2
Y Y_c
image image

P-values (K = 10)
  Rows 1 2 3
  Columns 1 2 3 4 5
standard ebayes rsvar rsvar ebayes evar
image image image image image
image image image image image
image image image image image

P-values (Controls) (K = 10)
  Rows 1 2 3
  Columns 1 2 3 4 5
standard ebayes rsvar rsvar ebayes evar
image image image image image
image image image image image
image image image image image

Projection Plots (K = 10)
  Rows 1
  Columns 1 2 3 4 5 6
Standard Coloring standard ebayes rsvar rsvar ebayes evar
image image image image image image

Variance Plots (K = 10)
  Rows 1
  Columns 1 2 3 4 5 6
Standard Coloring standard ebayes rsvar rsvar ebayes evar
image image image image image image

Number of Top-ranked Positive Controls
  Columns 1 2 3 4 5
standard ebayes rsvar rsvar ebayes evar
20 40 60 80 100
16 21 21 23 25
20 40 60 80 100
17 21 21 23 24
20 40 60 80 100
16 21 21 23 25
20 40 60 80 100
17 21 21 23 24
20 40 60 80 100
16 21 22 25 26

Top-ranked Genes (K = 10)
  Columns 1 2 3 4 5
standard ebayes rsvar rsvar ebayes evar
rank p BH beta chrom sym index
1 5e-32 6e-28 1.2 Y RPS4Y1 11296
2 7e-24 5e-20 0.35 Y KDM5D 7630
3 3e-17 1e-13 0.79 Y DDX3Y 8410
4 9e-15 3e-11 -0.31 X XIST 8501
5 6e-14 1e-10 0.2 X Y CD99 11219
6 6e-14 1e-10 0.14 Y TTTY15 6357
7 3e-13 5e-10 0.25 Y UTY 4494
8 6e-13 9e-10 0.31 Y USP9Y 5916
9 8e-11 1e-07 0.12 Y CYorf15B 8235
10 2e-09 2e-06 0.19 X NA 6403
11 4e-09 5e-06 0.1 Y EIF1AY 10167
12 6e-09 6e-06 0.098 Y NLGN4Y 2932
13 1e-08 1e-05 0.095 X NA 12506
14 4e-07 3e-04 -0.11 X DDX3X 9812
15 1e-06 0.001 0.18 X Y SLC25A6 10509
16 2e-06 0.001 -0.091 1 FDPS 7370
17 2e-06 0.001 0.15 21 SH3BGR 6073
18 3e-06 0.002 0.14 X Y SLC25A6 10510
19 3e-06 0.002 -0.084 11hbg NA 8641
20 4e-06 0.002 -0.66 11 HBB 2045
21 4e-06 0.002 -0.15 X RPS4X 4662
22 5e-06 0.003 0.084 19 TNNT1 6147
23 7e-06 0.004 0.11 3 RAB5A 6144
24 8e-06 0.004 0.089 X Y ASMTL 6591
25 8e-06 0.004 0.23 5 SLC1A3 6648
26 9e-06 0.004 -0.64 16hba1 NA 1513
27 9e-06 0.004 -0.062 X HDHD1A 7758
28 9e-06 0.004 -0.1 3 ABCC5 1012
29 1e-05 0.005 0.092 X Y GTPBP6 11189
30 1e-05 0.005 0.11 6 CD24 1246
31 2e-05 0.006 0.051 1 HS2ST1 10585
32 2e-05 0.007 0.093 2 NTSR2 3014
33 2e-05 0.007 0.056 3 KCNAB1 2711
34 2e-05 0.007 0.13 2 NCL 2588
35 2e-05 0.009 -0.14 11 IFITM1 12214
36 3e-05 0.01 0.069 Y PRKY 10100
37 3e-05 0.01 0.15 7 PTPRZ1 392
38 3e-05 0.01 -0.11 7 POLD2 508
39 4e-05 0.01 0.17 3 RHOA 7354
40 4e-05 0.01 0.26 19 APOE 12147
rank p BH beta chrom sym index
1 3e-34 4e-30 1.2 Y RPS4Y1 11296
2 4e-25 3e-21 0.35 Y KDM5D 7630
3 2e-18 1e-14 0.79 Y DDX3Y 8410
4 1e-15 4e-12 -0.31 X XIST 8501
5 1e-14 4e-11 0.2 X Y CD99 11219
6 3e-14 6e-11 0.14 Y TTTY15 6357
7 6e-14 1e-10 0.25 Y UTY 4494
8 1e-13 2e-10 0.31 Y USP9Y 5916
9 5e-11 7e-08 0.12 Y CYorf15B 8235
10 5e-10 7e-07 0.19 X NA 6403
11 3e-09 4e-06 0.1 Y EIF1AY 10167
12 5e-09 5e-06 0.098 Y NLGN4Y 2932
13 1e-08 1e-05 0.095 X NA 12506
14 2e-07 2e-04 -0.11 X DDX3X 9812
15 7e-07 6e-04 0.18 X Y SLC25A6 10509
16 9e-07 7e-04 0.15 21 SH3BGR 6073
17 1e-06 8e-04 -0.091 1 FDPS 7370
18 1e-06 0.001 0.14 X Y SLC25A6 10510
19 2e-06 0.001 -0.66 11 HBB 2045
20 2e-06 0.001 -0.15 X RPS4X 4662
21 2e-06 0.001 -0.084 11hbg NA 8641
22 4e-06 0.002 0.084 19 TNNT1 6147
23 4e-06 0.002 0.23 5 SLC1A3 6648
24 4e-06 0.002 -0.64 16hba1 NA 1513
25 4e-06 0.002 0.11 3 RAB5A 6144
26 6e-06 0.003 0.089 X Y ASMTL 6591
27 6e-06 0.003 -0.1 3 ABCC5 1012
28 8e-06 0.004 0.11 6 CD24 1246
29 9e-06 0.004 0.092 X Y GTPBP6 11189
30 1e-05 0.004 -0.062 X HDHD1A 7758
31 1e-05 0.005 0.13 2 NCL 2588
32 1e-05 0.005 0.093 2 NTSR2 3014
33 1e-05 0.005 -0.14 11 IFITM1 12214
34 2e-05 0.007 0.15 7 PTPRZ1 392
35 2e-05 0.007 0.17 3 RHOA 7354
36 2e-05 0.007 -0.11 7 POLD2 508
37 2e-05 0.008 0.26 19 APOE 12147
38 2e-05 0.008 0.056 3 KCNAB1 2711
39 2e-05 0.008 0.051 1 HS2ST1 10585
40 3e-05 0.009 0.069 Y PRKY 10100
rank p BH beta chrom sym index
1 2e-25 3e-21 1.2 Y RPS4Y1 11296
2 4e-18 3e-14 0.35 Y KDM5D 7630
3 1e-12 6e-09 0.79 Y DDX3Y 8410
4 1e-10 4e-07 -0.31 X XIST 8501
5 5e-10 1e-06 0.2 X Y CD99 11219
6 5e-10 1e-06 0.14 Y TTTY15 6357
7 2e-09 3e-06 0.25 Y UTY 4494
8 3e-09 5e-06 0.31 Y USP9Y 5916
9 1e-07 2e-04 0.12 Y CYorf15B 8235
10 1e-06 0.001 0.19 X NA 6403
11 2e-06 0.003 0.1 Y EIF1AY 10167
12 3e-06 0.003 0.098 Y NLGN4Y 2932
13 5e-06 0.005 0.095 X NA 12506
14 5e-05 0.04 -0.11 X DDX3X 9812
15 1e-04 0.1 0.18 X Y SLC25A6 10509
16 1e-04 0.1 -0.091 1 FDPS 7370
17 1e-04 0.1 0.15 21 SH3BGR 6073
18 2e-04 0.1 0.14 X Y SLC25A6 10510
19 2e-04 0.1 -0.084 11hbg NA 8641
20 2e-04 0.1 -0.66 11 HBB 2045
21 2e-04 0.1 -0.15 X RPS4X 4662
22 3e-04 0.2 0.084 19 TNNT1 6147
23 4e-04 0.2 0.11 3 RAB5A 6144
24 4e-04 0.2 0.089 X Y ASMTL 6591
25 4e-04 0.2 0.23 5 SLC1A3 6648
26 4e-04 0.2 -0.64 16hba1 NA 1513
27 4e-04 0.2 -0.062 X HDHD1A 7758
28 4e-04 0.2 -0.1 3 ABCC5 1012
29 5e-04 0.2 0.092 X Y GTPBP6 11189
30 6e-04 0.2 0.11 6 CD24 1246
31 6e-04 0.3 0.051 1 HS2ST1 10585
32 7e-04 0.3 0.093 2 NTSR2 3014
33 7e-04 0.3 0.056 3 KCNAB1 2711
34 7e-04 0.3 0.13 2 NCL 2588
35 8e-04 0.3 -0.14 11 IFITM1 12214
36 0.001 0.3 0.069 Y PRKY 10100
37 0.001 0.3 0.15 7 PTPRZ1 392
38 0.001 0.3 -0.11 7 POLD2 508
39 0.001 0.4 0.17 3 RHOA 7354
40 0.001 0.4 0.26 19 APOE 12147
rank p BH beta chrom sym index
1 1e-26 2e-22 1.2 Y RPS4Y1 11296
2 1e-18 7e-15 0.35 Y KDM5D 7630
3 4e-13 2e-09 0.79 Y DDX3Y 8410
4 6e-11 2e-07 -0.31 X XIST 8501
5 3e-10 9e-07 0.2 X Y CD99 11219
6 6e-10 1e-06 0.14 Y TTTY15 6357
7 1e-09 2e-06 0.25 Y UTY 4494
8 2e-09 2e-06 0.31 Y USP9Y 5916
9 1e-07 2e-04 0.12 Y CYorf15B 8235
10 7e-07 9e-04 0.19 X NA 6403
11 3e-06 0.003 0.1 Y EIF1AY 10167
12 3e-06 0.004 0.098 Y NLGN4Y 2932
13 6e-06 0.006 0.095 X NA 12506
14 5e-05 0.04 -0.11 X DDX3X 9812
15 1e-04 0.08 0.18 X Y SLC25A6 10509
16 1e-04 0.09 0.15 21 SH3BGR 6073
17 1e-04 0.1 -0.091 1 FDPS 7370
18 2e-04 0.1 0.14 X Y SLC25A6 10510
19 2e-04 0.1 -0.66 11 HBB 2045
20 2e-04 0.1 -0.15 X RPS4X 4662
21 2e-04 0.1 -0.084 11hbg NA 8641
22 3e-04 0.2 0.084 19 TNNT1 6147
23 3e-04 0.2 0.23 5 SLC1A3 6648
24 3e-04 0.2 -0.64 16hba1 NA 1513
25 3e-04 0.2 0.11 3 RAB5A 6144
26 4e-04 0.2 0.089 X Y ASMTL 6591
27 4e-04 0.2 -0.1 3 ABCC5 1012
28 5e-04 0.2 0.11 6 CD24 1246
29 5e-04 0.2 0.092 X Y GTPBP6 11189
30 6e-04 0.2 -0.062 X HDHD1A 7758
31 6e-04 0.3 0.13 2 NCL 2588
32 7e-04 0.3 0.093 2 NTSR2 3014
33 7e-04 0.3 -0.14 11 IFITM1 12214
34 8e-04 0.3 0.15 7 PTPRZ1 392
35 9e-04 0.3 0.17 3 RHOA 7354
36 9e-04 0.3 -0.11 7 POLD2 508
37 0.001 0.3 0.26 19 APOE 12147
38 0.001 0.3 0.056 3 KCNAB1 2711
39 0.001 0.3 0.051 1 HS2ST1 10585
40 0.001 0.4 0.069 Y PRKY 10100
rank p BH beta chrom sym index
1 2e-34 2e-30 1.2 Y RPS4Y1 11296
2 1e-29 8e-26 0.35 Y KDM5D 7630
3 8e-16 3e-12 0.2 X Y CD99 11219
4 5e-15 2e-11 0.14 Y TTTY15 6357
5 6e-12 1e-08 0.79 Y DDX3Y 8410
6 6e-11 1e-07 0.12 Y CYorf15B 8235
7 6e-10 1e-06 0.31 Y USP9Y 5916
8 1e-09 2e-06 0.25 Y UTY 4494
9 1e-09 2e-06 -0.31 X XIST 8501
10 3e-09 3e-06 0.098 Y NLGN4Y 2932
11 9e-09 1e-05 0.095 X NA 12506
12 2e-08 2e-05 0.1 Y EIF1AY 10167
13 4e-06 0.004 0.19 X NA 6403
14 6e-06 0.005 -0.091 1 FDPS 7370
15 2e-05 0.01 -0.11 X DDX3X 9812
16 2e-05 0.02 0.084 19 TNNT1 6147
17 2e-05 0.02 -0.084 11hbg NA 8641
18 2e-05 0.02 0.089 X Y ASMTL 6591
19 7e-05 0.05 -0.1 3 ABCC5 1012
20 8e-05 0.05 -0.062 X HDHD1A 7758
21 1e-04 0.07 0.064 6 CRISP3 6501
22 1e-04 0.08 0.069 Y PRKY 10100
23 2e-04 0.1 0.079 4 RCHY1 6079
24 3e-04 0.1 0.092 X Y GTPBP6 11189
25 3e-04 0.1 0.093 2 NTSR2 3014
26 3e-04 0.1 0.11 6 CD24 1246
27 3e-04 0.1 0.18 X Y SLC25A6 10509
28 3e-04 0.1 0.075 2 SH3YL1 3906
29 3e-04 0.1 -0.15 X RPS4X 4662
30 4e-04 0.1 0.056 3 KCNAB1 2711
31 4e-04 0.1 0.11 3 RAB5A 6144
32 4e-04 0.2 0.15 21 SH3BGR 6073
33 4e-04 0.2 -0.11 7 POLD2 508
34 6e-04 0.2 0.057 3 NCBP2 2790
35 6e-04 0.2 0.051 1 HS2ST1 10585
36 6e-04 0.2 0.14 X Y SLC25A6 10510
37 7e-04 0.2 0.063 22gg* NA 12254
38 7e-04 0.2 0.056 16 CREBBP 3842
39 7e-04 0.2 0.067 19 AXL 8488
40 9e-04 0.3 0.053 7 PION 11796




RUV-inv

P-values
  Rows 1 2 3
  Columns 1 2 3 4 5
standard ebayes rsvar rsvar ebayes evar
image image image image image
image image image image image
image image image image image

P-values (Controls)
  Rows 1 2 3
  Columns 1 2 3 4 5
standard ebayes rsvar rsvar ebayes evar
image image image image image
image image image image image
image image image image image

Projection Plots
  Rows 1
  Columns 1 2 3 4 5 6
Standard Coloring standard ebayes rsvar rsvar ebayes evar
image image image image image image

Variance Plots
  Rows 1
  Columns 1 2 3 4 5 6
Standard Coloring standard ebayes rsvar rsvar ebayes evar
image image image image image image

Number of Top-ranked Positive Controls
  Columns 1 2 3 4 5
standard ebayes rsvar rsvar ebayes evar
20 40 60 80 100
14 18 23 23 26
20 40 60 80 100
13 17 21 23 23
20 40 60 80 100
14 18 23 23 26
20 40 60 80 100
13 17 21 23 23
20 40 60 80 100
12 19 22 24 26

Top-ranked Genes
  Columns 1 2 3 4 5
standard ebayes rsvar rsvar ebayes evar
rank p BH beta chrom sym index
1 7e-16 8e-12 0.98 Y RPS4Y1 11296
2 3e-11 2e-07 -0.2 X RPS4X 4662
3 3e-10 1e-06 0.16 X Y CD99 11219
4 5e-10 2e-06 0.26 Y KDM5D 7630
5 1e-08 3e-05 0.18 3 RHOA 7354
6 3e-08 6e-05 0.13 X Y SLC25A6 10510
7 3e-08 6e-05 0.12 Y TTTY15 6357
8 4e-08 6e-05 0.54 Y DDX3Y 8410
9 7e-08 1e-04 -0.24 X XIST 8501
10 2e-07 2e-04 0.22 Y USP9Y 5916
11 8e-07 8e-04 0.11 Y CYorf15B 8235
12 8e-07 8e-04 0.17 X Y SLC25A6 10509
13 2e-06 0.002 0.18 Y UTY 4494
14 2e-06 0.002 -0.12 X DDX3X 9812
15 3e-06 0.002 0.11 16nomo1 NA 3421
16 7e-06 0.005 0.15 5 SLC1A3 6648
17 7e-06 0.005 -0.52 11 HBB 1676
18 7e-06 0.005 0.091 X Y GTPBP6 11189
19 1e-05 0.007 -0.14 1 PDE4DIP 3370
20 1e-05 0.008 -0.086 11hbg NA 8641
21 1e-05 0.008 -0.12 22 GSTT1 7266
22 2e-05 0.009 -0.54 11 HBB 2045
23 2e-05 0.01 0.15 16 CRYM 8339
24 2e-05 0.01 0.13 X NA 6403
25 3e-05 0.02 -0.096 7 POLD2 508
26 4e-05 0.02 0.056 13 UCHL3 7288
27 4e-05 0.02 0.091 X Y ASMTL 6591
28 4e-05 0.02 -0.064 X EIF2S3 295
29 4e-05 0.02 -0.47 16hba1 NA 1513
30 4e-05 0.02 0.081 1 CDC2L2 3306
31 6e-05 0.02 -0.092 22 GSTT1 7647
32 6e-05 0.03 0.093 4 LRPAP1 6228
33 7e-05 0.03 0.14 3 GAP43 7763
34 7e-05 0.03 0.087 X NA 12506
35 7e-05 0.03 -0.14 7 CNTNAP2 7198
36 9e-05 0.03 -0.074 19 ZNF146 6970
37 9e-05 0.03 0.085 10ak* NA 2806
38 1e-04 0.03 0.12 20 ProSAPiP1 8302
39 1e-04 0.03 0.23 7 DPP6 5709
40 1e-04 0.03 0.092 9 BRD3 7998
rank p BH beta chrom sym index
1 1e-24 1e-20 0.98 Y RPS4Y1 11296
2 1e-14 7e-11 -0.2 X RPS4X 4662
3 4e-14 2e-10 0.26 Y KDM5D 7630
4 1e-12 4e-09 0.16 X Y CD99 11219
5 3e-12 7e-09 0.54 Y DDX3Y 8410
6 2e-11 3e-08 0.18 3 RHOA 7354
7 4e-11 7e-08 -0.24 X XIST 8501
8 2e-10 3e-07 0.22 Y USP9Y 5916
9 7e-10 1e-06 0.13 X Y SLC25A6 10510
10 2e-09 3e-06 0.12 Y TTTY15 6357
11 3e-09 4e-06 0.17 X Y SLC25A6 10509
12 1e-08 1e-05 0.18 Y UTY 4494
13 1e-08 1e-05 -0.52 11 HBB 1676
14 4e-08 3e-05 -0.54 11 HBB 2045
15 7e-08 6e-05 0.11 Y CYorf15B 8235
16 8e-08 6e-05 -0.12 X DDX3X 9812
17 8e-08 6e-05 0.15 5 SLC1A3 6648
18 1e-07 9e-05 0.11 16nomo1 NA 3421
19 2e-07 1e-04 -0.14 1 PDE4DIP 3370
20 2e-07 1e-04 -0.47 16hba1 NA 1513
21 3e-07 2e-04 0.15 16 CRYM 8339
22 4e-07 2e-04 -0.12 22 GSTT1 7266
23 5e-07 3e-04 0.13 X NA 6403
24 1e-06 6e-04 0.23 7 DPP6 5709
25 1e-06 7e-04 0.091 X Y GTPBP6 11189
26 2e-06 8e-04 0.14 3 GAP43 7763
27 2e-06 9e-04 -0.14 7 CNTNAP2 7198
28 3e-06 0.001 -0.086 11hbg NA 8641
29 4e-06 0.002 -0.16 22 NEFH 3777
30 4e-06 0.002 -0.096 7 POLD2 508
31 4e-06 0.002 0.12 20 ProSAPiP1 8302
32 6e-06 0.002 0.091 X Y ASMTL 6591
33 8e-06 0.003 -0.092 22 GSTT1 7647
34 8e-06 0.003 0.28 10 VIM 4104
35 8e-06 0.003 0.093 4 LRPAP1 6228
36 1e-05 0.004 0.087 X NA 12506
37 1e-05 0.004 0.14 19 APOE 12147
38 1e-05 0.004 0.081 1 CDC2L2 3306
39 1e-05 0.004 -0.096 17 FASN 8484
40 1e-05 0.004 0.092 9 BRD3 7998
rank p BH beta chrom sym index
1 2e-12 3e-08 0.98 Y RPS4Y1 11296
2 3e-08 2e-04 -0.2 X RPS4X 4662
3 2e-07 9e-04 0.16 X Y CD99 11219
4 3e-07 0.001 0.26 Y KDM5D 7630
5 3e-06 0.008 0.18 3 RHOA 7354
6 9e-06 0.02 0.13 X Y SLC25A6 10510
7 9e-06 0.02 0.12 Y TTTY15 6357
8 1e-05 0.02 0.54 Y DDX3Y 8410
9 2e-05 0.02 -0.24 X XIST 8501
10 3e-05 0.04 0.22 Y USP9Y 5916
11 9e-05 0.1 0.11 Y CYorf15B 8235
12 9e-05 0.1 0.17 X Y SLC25A6 10509
13 2e-04 0.2 0.18 Y UTY 4494
14 2e-04 0.2 -0.12 X DDX3X 9812
15 2e-04 0.2 0.11 16nomo1 NA 3421
16 4e-04 0.3 0.15 5 SLC1A3 6648
17 4e-04 0.3 -0.52 11 HBB 1676
18 5e-04 0.3 0.091 X Y GTPBP6 11189
19 6e-04 0.4 -0.14 1 PDE4DIP 3370
20 7e-04 0.4 -0.086 11hbg NA 8641
21 7e-04 0.4 -0.12 22 GSTT1 7266
22 8e-04 0.5 -0.54 11 HBB 2045
23 9e-04 0.5 0.15 16 CRYM 8339
24 0.001 0.5 0.13 X NA 6403
25 0.001 0.7 -0.096 7 POLD2 508
26 0.001 0.7 0.056 13 UCHL3 7288
27 0.002 0.7 0.091 X Y ASMTL 6591
28 0.002 0.7 -0.064 X EIF2S3 295
29 0.002 0.7 -0.47 16hba1 NA 1513
30 0.002 0.7 0.081 1 CDC2L2 3306
31 0.002 0.8 -0.092 22 GSTT1 7647
32 0.002 0.8 0.093 4 LRPAP1 6228
33 0.002 0.8 0.14 3 GAP43 7763
34 0.002 0.8 0.087 X NA 12506
35 0.002 0.8 -0.14 7 CNTNAP2 7198
36 0.003 0.9 -0.074 19 ZNF146 6970
37 0.003 0.9 0.085 10ak* NA 2806
38 0.003 0.9 0.12 20 ProSAPiP1 8302
39 0.003 0.9 0.23 7 DPP6 5709
40 0.003 0.9 0.092 9 BRD3 7998
rank p BH beta chrom sym index
1 6e-19 8e-15 0.98 Y RPS4Y1 11296
2 3e-10 2e-06 -0.2 X RPS4X 4662
3 8e-10 4e-06 0.26 Y KDM5D 7630
4 1e-08 4e-05 0.16 X Y CD99 11219
5 2e-08 6e-05 0.54 Y DDX3Y 8410
6 9e-08 2e-04 0.18 3 RHOA 7354
7 2e-07 3e-04 -0.24 X XIST 8501
8 5e-07 8e-04 0.22 Y USP9Y 5916
9 1e-06 0.002 0.13 X Y SLC25A6 10510
10 3e-06 0.004 0.12 Y TTTY15 6357
11 4e-06 0.005 0.17 X Y SLC25A6 10509
12 9e-06 0.009 0.18 Y UTY 4494
13 9e-06 0.009 -0.52 11 HBB 1676
14 2e-05 0.02 -0.54 11 HBB 2045
15 3e-05 0.03 0.11 Y CYorf15B 8235
16 4e-05 0.03 -0.12 X DDX3X 9812
17 4e-05 0.03 0.15 5 SLC1A3 6648
18 5e-05 0.04 0.11 16nomo1 NA 3421
19 6e-05 0.04 -0.14 1 PDE4DIP 3370
20 7e-05 0.04 -0.47 16hba1 NA 1513
21 8e-05 0.05 0.15 16 CRYM 8339
22 1e-04 0.06 -0.12 22 GSTT1 7266
23 1e-04 0.07 0.13 X NA 6403
24 2e-04 0.1 0.23 7 DPP6 5709
25 3e-04 0.1 0.091 X Y GTPBP6 11189
26 3e-04 0.1 0.14 3 GAP43 7763
27 3e-04 0.1 -0.14 7 CNTNAP2 7198
28 4e-04 0.2 -0.086 11hbg NA 8641
29 5e-04 0.2 -0.16 22 NEFH 3777
30 5e-04 0.2 -0.096 7 POLD2 508
31 5e-04 0.2 0.12 20 ProSAPiP1 8302
32 6e-04 0.3 0.091 X Y ASMTL 6591
33 7e-04 0.3 -0.092 22 GSTT1 7647
34 8e-04 0.3 0.28 10 VIM 4104
35 8e-04 0.3 0.093 4 LRPAP1 6228
36 0.001 0.3 0.087 X NA 12506
37 0.001 0.3 0.14 19 APOE 12147
38 0.001 0.3 0.081 1 CDC2L2 3306
39 0.001 0.3 -0.096 17 FASN 8484
40 0.001 0.3 0.092 9 BRD3 7998
rank p BH beta chrom sym index
1 1e-20 1e-16 -0.2 X RPS4X 4662
2 3e-19 2e-15 0.16 X Y CD99 11219
3 4e-13 2e-09 0.13 X Y SLC25A6 10510
4 8e-12 3e-08 0.12 Y TTTY15 6357
5 3e-11 8e-08 0.98 Y RPS4Y1 11296
6 4e-10 9e-07 0.18 3 RHOA 7354
7 6e-10 1e-06 0.26 Y KDM5D 7630
8 2e-09 3e-06 0.11 Y CYorf15B 8235
9 5e-08 8e-05 -0.12 X DDX3X 9812
10 2e-07 2e-04 0.11 16nomo1 NA 3421
11 3e-07 3e-04 0.091 X Y GTPBP6 11189
12 1e-06 0.001 -0.086 11hbg NA 8641
13 2e-06 0.002 -0.24 X XIST 8501
14 4e-06 0.004 0.081 1 CDC2L2 3306
15 5e-06 0.004 0.17 X Y SLC25A6 10509
16 1e-05 0.008 -0.096 7 POLD2 508
17 2e-05 0.01 -0.074 19 ZNF146 6970
18 2e-05 0.01 0.22 Y USP9Y 5916
19 2e-05 0.02 -0.092 22 GSTT1 7647
20 2e-05 0.02 0.093 4 LRPAP1 6228
21 3e-05 0.02 0.071 Y NLGN4Y 2932
22 3e-05 0.02 -0.08 11 IFITM1 12214
23 3e-05 0.02 0.091 X Y ASMTL 6591
24 3e-05 0.02 -0.074 19 SEPW1 9777
25 3e-05 0.02 0.075 14 CKB 10941
26 4e-05 0.02 -0.12 22 GSTT1 7266
27 5e-05 0.02 0.069 X Y ZBED1 9230
28 5e-05 0.02 0.077 X Y ASMTL 6592
29 6e-05 0.02 0.087 X NA 12506
30 6e-05 0.02 -0.064 X EIF2S3 295
31 6e-05 0.02 0.056 13 UCHL3 7288
32 7e-05 0.03 0.15 5 SLC1A3 6648
33 8e-05 0.03 0.067 Y EIF1AY 10167
34 9e-05 0.03 0.085 10ak* NA 2806
35 1e-04 0.03 0.066 13 UPF3A 9193
36 1e-04 0.04 -0.058 15 GCHFR 10760
37 1e-04 0.04 0.085 NA NA 11325
38 1e-04 0.04 0.075 19 GPX4 3943
39 1e-04 0.05 0.082 1 CDC42 12497
40 2e-04 0.05 -0.092 20 ATP9A 5862



RUV-rinv

P-values
  Rows 1 2 3
  Columns 1 2 3 4 5
standard ebayes rsvar rsvar ebayes evar
image image image image image
image image image image image
image image image image image

P-values (Controls)
  Rows 1 2 3
  Columns 1 2 3 4 5
standard ebayes rsvar rsvar ebayes evar
image image image image image
image image image image image
image image image image image

Projection Plots
  Rows 1
  Columns 1 2 3 4 5 6
Standard Coloring standard ebayes rsvar rsvar ebayes evar
image image image image image image

Variance Plots
  Rows 1
  Columns 1 2 3 4 5 6
Standard Coloring standard ebayes rsvar rsvar ebayes evar
image image image image image image

Number of Top-ranked Positive Controls
  Columns 1 2 3 4 5
standard ebayes rsvar rsvar ebayes evar
20 40 60 80 100
14 22 24 25 28
20 40 60 80 100
14 20 24 26 27
20 40 60 80 100
14 22 24 25 28
20 40 60 80 100
14 20 24 26 27
20 40 60 80 100
16 23 25 27 28

Top-ranked Genes
  Columns 1 2 3 4 5
standard ebayes rsvar rsvar ebayes evar
rank p BH beta chrom sym index
1 3e-23 3e-19 1.1 Y RPS4Y1 11296
2 8e-16 5e-12 0.3 Y KDM5D 7630
3 3e-14 1e-10 -0.19 X RPS4X 4662
4 3e-13 9e-10 0.18 X Y CD99 11219
5 2e-11 4e-08 0.64 Y DDX3Y 8410
6 2e-11 4e-08 -0.27 X XIST 8501
7 6e-11 1e-07 0.26 Y USP9Y 5916
8 2e-10 3e-07 0.13 Y TTTY15 6357
9 3e-10 4e-07 0.2 3 RHOA 7354
10 4e-10 5e-07 0.13 X Y SLC25A6 10510
11 2e-09 3e-06 0.17 X Y SLC25A6 10509
12 3e-09 3e-06 0.11 Y CYorf15B 8235
13 3e-09 3e-06 0.21 Y UTY 4494
14 2e-08 2e-05 0.12 16nomo1 NA 3421
15 5e-08 4e-05 -0.12 X DDX3X 9812
16 5e-08 4e-05 -0.15 1 PDE4DIP 3370
17 1e-07 1e-04 -0.59 11 HBB 1676
18 2e-07 1e-04 -0.61 11 HBB 2045
19 3e-07 2e-04 -0.091 11hbg NA 8641
20 4e-07 2e-04 0.099 X Y ASMTL 6591
21 4e-07 3e-04 -0.55 16hba1 NA 1513
22 5e-07 3e-04 0.15 X NA 6403
23 5e-07 3e-04 -0.13 22 GSTT1 7266
24 5e-07 3e-04 0.096 X Y GTPBP6 11189
25 7e-07 3e-04 0.091 X NA 12506
26 2e-06 0.001 -0.097 7 POLD2 508
27 3e-06 0.001 0.17 5 SLC1A3 6648
28 4e-06 0.002 0.08 Y NLGN4Y 2932
29 4e-06 0.002 0.14 16 CRYM 8339
30 5e-06 0.002 0.076 Y EIF1AY 10167
31 6e-06 0.002 -0.059 X EIF2S3 295
32 7e-06 0.003 0.085 X Y ASMTL 6592
33 1e-05 0.004 0.063 6 HBS1L 4252
34 1e-05 0.005 -0.1 22 GSTT1 7647
35 1e-05 0.005 -0.14 7 CNTNAP2 7198
36 1e-05 0.005 0.073 X Y ZBED1 9230
37 2e-05 0.005 0.088 1 CDC2L2 3306
38 2e-05 0.005 -0.096 11 IFITM1 12214
39 2e-05 0.006 0.14 3 GAP43 7763
40 2e-05 0.007 0.1 21 SH3BGR 6073
rank p BH beta chrom sym index
1 9e-29 1e-24 1.1 Y RPS4Y1 11296
2 9e-19 6e-15 0.3 Y KDM5D 7630
3 4e-16 2e-12 -0.19 X RPS4X 4662
4 7e-15 2e-11 0.18 X Y CD99 11219
5 4e-14 1e-10 0.64 Y DDX3Y 8410
6 1e-13 3e-10 -0.27 X XIST 8501
7 6e-13 1e-09 0.26 Y USP9Y 5916
8 6e-12 9e-09 0.2 3 RHOA 7354
9 2e-11 3e-08 0.13 Y TTTY15 6357
10 4e-11 5e-08 0.13 X Y SLC25A6 10510
11 7e-11 8e-08 0.21 Y UTY 4494
12 9e-11 1e-07 0.17 X Y SLC25A6 10509
13 7e-10 7e-07 0.11 Y CYorf15B 8235
14 3e-09 2e-06 0.12 16nomo1 NA 3421
15 3e-09 3e-06 -0.59 11 HBB 1676
16 4e-09 3e-06 -0.15 1 PDE4DIP 3370
17 4e-09 3e-06 -0.61 11 HBB 2045
18 6e-09 4e-06 -0.12 X DDX3X 9812
19 2e-08 1e-05 -0.55 16hba1 NA 1513
20 4e-08 3e-05 0.15 X NA 6403
21 6e-08 4e-05 -0.13 22 GSTT1 7266
22 1e-07 6e-05 0.099 X Y ASMTL 6591
23 1e-07 7e-05 -0.091 11hbg NA 8641
24 2e-07 9e-05 0.096 X Y GTPBP6 11189
25 3e-07 1e-04 0.091 X NA 12506
26 3e-07 1e-04 0.17 5 SLC1A3 6648
27 5e-07 2e-04 0.14 16 CRYM 8339
28 6e-07 3e-04 -0.097 7 POLD2 508
29 2e-06 9e-04 0.08 Y NLGN4Y 2932
30 2e-06 9e-04 -0.14 7 CNTNAP2 7198
31 3e-06 0.001 0.085 X Y ASMTL 6592
32 3e-06 0.001 0.14 3 GAP43 7763
33 3e-06 0.001 0.076 Y EIF1AY 10167
34 3e-06 0.001 -0.1 22 GSTT1 7647
35 4e-06 0.001 0.24 7 DPP6 5709
36 5e-06 0.002 -0.096 11 IFITM1 12214
37 5e-06 0.002 0.088 1 CDC2L2 3306
38 6e-06 0.002 0.1 21 SH3BGR 6073
39 6e-06 0.002 -0.097 20 ATP9A 5862
40 9e-06 0.003 -0.13 10 SNCG 6593
rank p BH beta chrom sym index
1 1e-17 2e-13 1.1 Y RPS4Y1 11296
2 4e-11 2e-07 0.3 Y KDM5D 7630
3 6e-10 3e-06 -0.19 X RPS4X 4662
4 4e-09 1e-05 0.18 X Y CD99 11219
5 8e-08 2e-04 0.64 Y DDX3Y 8410
6 9e-08 2e-04 -0.27 X XIST 8501
7 2e-07 4e-04 0.26 Y USP9Y 5916
8 5e-07 7e-04 0.13 Y TTTY15 6357
9 7e-07 9e-04 0.2 3 RHOA 7354
10 9e-07 0.001 0.13 X Y SLC25A6 10510
11 3e-06 0.003 0.17 X Y SLC25A6 10509
12 3e-06 0.003 0.11 Y CYorf15B 8235
13 3e-06 0.003 0.21 Y UTY 4494
14 1e-05 0.01 0.12 16nomo1 NA 3421
15 3e-05 0.02 -0.12 X DDX3X 9812
16 3e-05 0.02 -0.15 1 PDE4DIP 3370
17 5e-05 0.04 -0.59 11 HBB 1676
18 6e-05 0.04 -0.61 11 HBB 2045
19 9e-05 0.06 -0.091 11hbg NA 8641
20 1e-04 0.06 0.099 X Y ASMTL 6591
21 1e-04 0.07 -0.55 16hba1 NA 1513
22 1e-04 0.07 0.15 X NA 6403
23 1e-04 0.07 -0.13 22 GSTT1 7266
24 1e-04 0.07 0.096 X Y GTPBP6 11189
25 1e-04 0.08 0.091 X NA 12506
26 3e-04 0.2 -0.097 7 POLD2 508
27 4e-04 0.2 0.17 5 SLC1A3 6648
28 5e-04 0.2 0.08 Y NLGN4Y 2932
29 5e-04 0.2 0.14 16 CRYM 8339
30 5e-04 0.2 0.076 Y EIF1AY 10167
31 6e-04 0.3 -0.059 X EIF2S3 295
32 7e-04 0.3 0.085 X Y ASMTL 6592
33 9e-04 0.3 0.063 6 HBS1L 4252
34 0.001 0.4 -0.1 22 GSTT1 7647
35 0.001 0.4 -0.14 7 CNTNAP2 7198
36 0.001 0.4 0.073 X Y ZBED1 9230
37 0.001 0.4 0.088 1 CDC2L2 3306
38 0.001 0.4 -0.096 11 IFITM1 12214
39 0.001 0.4 0.14 3 GAP43 7763
40 0.001 0.4 0.1 21 SH3BGR 6073
rank p BH beta chrom sym index
1 3e-21 4e-17 1.1 Y RPS4Y1 11296
2 9e-13 6e-09 0.3 Y KDM5D 7630
3 1e-10 4e-07 -0.19 X RPS4X 4662
4 8e-10 3e-06 0.18 X Y CD99 11219
5 3e-09 8e-06 0.64 Y DDX3Y 8410
6 7e-09 2e-05 -0.27 X XIST 8501
7 2e-08 4e-05 0.26 Y USP9Y 5916
8 1e-07 2e-04 0.2 3 RHOA 7354
9 3e-07 4e-04 0.13 Y TTTY15 6357
10 4e-07 5e-04 0.13 X Y SLC25A6 10510
11 6e-07 7e-04 0.21 Y UTY 4494
12 7e-07 8e-04 0.17 X Y SLC25A6 10509
13 3e-06 0.003 0.11 Y CYorf15B 8235
14 6e-06 0.006 0.12 16nomo1 NA 3421
15 8e-06 0.006 -0.59 11 HBB 1676
16 8e-06 0.007 -0.15 1 PDE4DIP 3370
17 9e-06 0.007 -0.61 11 HBB 2045
18 1e-05 0.008 -0.12 X DDX3X 9812
19 2e-05 0.01 -0.55 16hba1 NA 1513
20 4e-05 0.02 0.15 X NA 6403
21 5e-05 0.03 -0.13 22 GSTT1 7266
22 7e-05 0.04 0.099 X Y ASMTL 6591
23 8e-05 0.04 -0.091 11hbg NA 8641
24 9e-05 0.05 0.096 X Y GTPBP6 11189
25 1e-04 0.06 0.091 X NA 12506
26 1e-04 0.07 0.17 5 SLC1A3 6648
27 2e-04 0.09 0.14 16 CRYM 8339
28 2e-04 0.1 -0.097 7 POLD2 508
29 4e-04 0.2 0.08 Y NLGN4Y 2932
30 4e-04 0.2 -0.14 7 CNTNAP2 7198
31 5e-04 0.2 0.085 X Y ASMTL 6592
32 5e-04 0.2 0.14 3 GAP43 7763
33 6e-04 0.2 0.076 Y EIF1AY 10167
34 6e-04 0.2 -0.1 22 GSTT1 7647
35 7e-04 0.2 0.24 7 DPP6 5709
36 7e-04 0.3 -0.096 11 IFITM1 12214
37 8e-04 0.3 0.088 1 CDC2L2 3306
38 8e-04 0.3 0.1 21 SH3BGR 6073
39 9e-04 0.3 -0.097 20 ATP9A 5862
40 0.001 0.3 -0.13 10 SNCG 6593
rank p BH beta chrom sym index
1 4e-21 5e-17 -0.19 X RPS4X 4662
2 8e-18 4e-14 1.1 Y RPS4Y1 11296
3 9e-18 4e-14 0.18 X Y CD99 11219
4 3e-15 8e-12 0.13 Y TTTY15 6357
5 1e-14 3e-11 0.3 Y KDM5D 7630
6 2e-12 5e-09 0.11 Y CYorf15B 8235
7 8e-11 1e-07 0.13 X Y SLC25A6 10510
8 1e-08 2e-05 -0.091 11hbg NA 8641
9 2e-08 3e-05 0.091 X NA 12506
10 3e-08 4e-05 0.2 3 RHOA 7354
11 4e-08 5e-05 0.12 16nomo1 NA 3421
12 5e-08 6e-05 -0.12 X DDX3X 9812
13 1e-07 1e-04 0.096 X Y GTPBP6 11189
14 5e-07 4e-04 0.08 Y NLGN4Y 2932
15 8e-07 7e-04 0.076 Y EIF1AY 10167
16 1e-06 8e-04 0.099 X Y ASMTL 6591
17 1e-06 8e-04 0.17 X Y SLC25A6 10509
18 4e-06 0.003 0.073 X Y ZBED1 9230
19 4e-06 0.003 -0.059 X EIF2S3 295
20 6e-06 0.004 0.063 6 HBS1L 4252
21 8e-06 0.005 0.085 X Y ASMTL 6592
22 9e-06 0.005 0.21 Y UTY 4494
23 1e-05 0.005 -0.097 7 POLD2 508
24 1e-05 0.006 -0.27 X XIST 8501
25 1e-05 0.006 -0.13 22 GSTT1 7266
26 2e-05 0.009 -0.15 1 PDE4DIP 3370
27 3e-05 0.01 -0.061 1 FDPS 7370
28 3e-05 0.01 0.26 Y USP9Y 5916
29 3e-05 0.01 -0.06 X USP9X 2570
30 4e-05 0.02 0.053 13 UCHL3 7288
31 7e-05 0.03 0.063 Y PRKY 10100
32 7e-05 0.03 0.088 1 CDC2L2 3306
33 7e-05 0.03 -0.065 19 ZNF146 6970
34 7e-05 0.03 0.062 19 TNNT1 6147
35 9e-05 0.03 0.055 12 NDUFA9 6240
36 1e-04 0.03 0.15 X NA 6403
37 1e-04 0.03 0.054 3 ITIH4 7245
38 1e-04 0.03 -0.057 22 XBP1 9824
39 1e-04 0.04 -0.06 1 TNFRSF1B 3824
40 1e-04 0.04 0.067 13 UPF3A 9193



Projection Plot Table

Factor Projection Plots
  Rows 1 2 3 4
  Columns 1 2 3 4 5
1 2 3 4 5
image image image image image
image image image image image
image image image image image
image image image image image